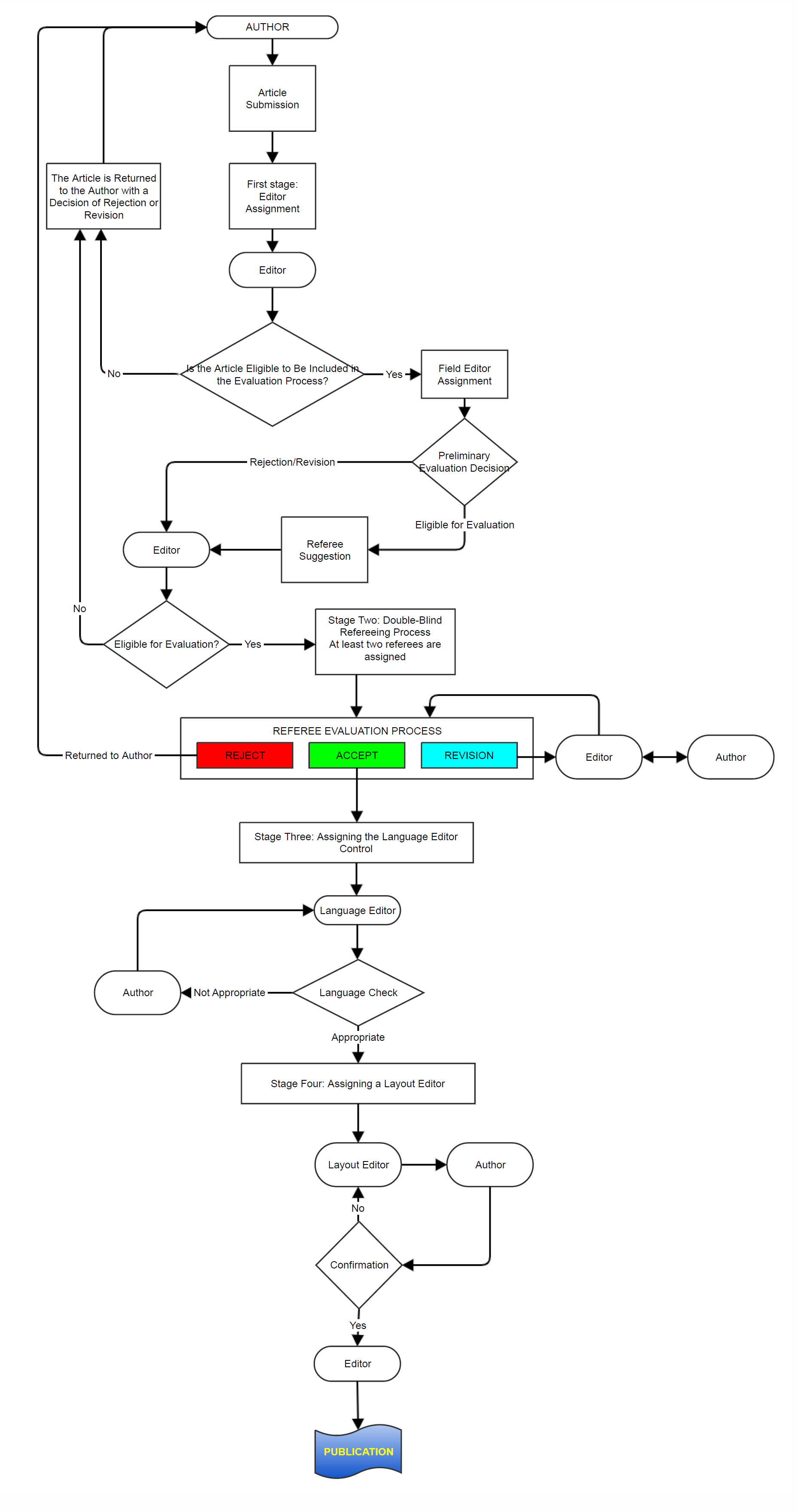
Policy - Peer Review Process

All submitted works for publication undergo "double-blind peer review" by at least two referees. If one of the referees find the paper proper for publication while the other one does not, Editorial Board examines the referee report and may decide to send the paper to a third referee or send it back to the author. Papers are published only if two referees are found the paper proper for publication.

All submitted works must consider the “submission guidelines”, must not be published, and must not be submitted for publication elsewhere while under consideration by Journal of Management and Economics.

The scientific and linguistic responsibilities of the articles published in this journal belong to the author(s). Manisa Celal Bayar University Faculty of Economics and Administrative Sciences Faculty Journal and its editorial board are not responsible in this regard. Readers can quote the articles published in this journal by citing.

This journal uses free dergipark software.

OJS Editorial and Publishing Process

Last Update Time: 10/25/22