DergiPark logo
  • English
    Turkish English
  • Admin Panel User Panel Coordinator of Scientific Publishing Panel My Journals My Research My Followers Profile
    Logout
  • Login

Selçuk Sağlık Dergisi

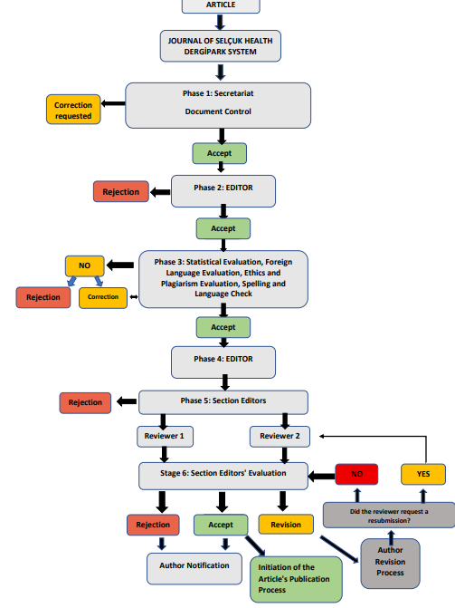
Workflow

34581

Last Update Time: 7/3/25
  • Journal Home Page
  • About
  • Aim & Scope
  • Submit a Manuscript
  • Journal Boards
  • Statistics
  • Author Guidelines
  • Ethical Principles and Publication Policy
  • Price Policy
  • Indexes
  • Archive
  • Contact
  • Advertising Policy
  • Statement on Informed Consent
  • Language and Editing Policy
  • Declaration of Conflict of Interest and Contribution Rate
  • Accepted Article Types
  • Open Access Policy
  • CC License Version
  • Workflow
  • Reviewer Guidelines
  • Documents

Please select the unit you would like to give feedback to.

Send Feedback to the Journal