Manuscript Submission and Peer Review Process

International Journal of New Approaches in Social Studies (IJONASS) adopts DOUBLE BLIND REVIEWING policy. In this process, referees and authors can not see each other's names or any information. The submitted manuscripts are not returned to the author(s) whether they are published or not. All kinds of responsibilities of the manuscripts (scientific, professional, legal and ethical) published in the journal belong to the authors. The copyrights of the published articles belong to the journal and they cannot be transferred without reference. The journal review process is listed and schematized below.


1. The manuscripts submitted to the journal should not be previously published in any journal or should not be sent for publication elsewhere. However, papers presented but not published in any scientific meeting can be uploaded by providing the name, place, and date of the meeting on the title page.

2. Manuscripts must be anonymized and written in accordance with the Journal o Template. Four files should be uploaded to the manuscript submission system. (1. Manuscript Template, 2. Copyright Transfer Agreement Form, 3. Plagiarism Report, 4. Ethics Committee Approval Report

3. All processes about the manuscripts sent to the journal are conducted online and authors can follow every step and contact the editor from the manuscript submission system.

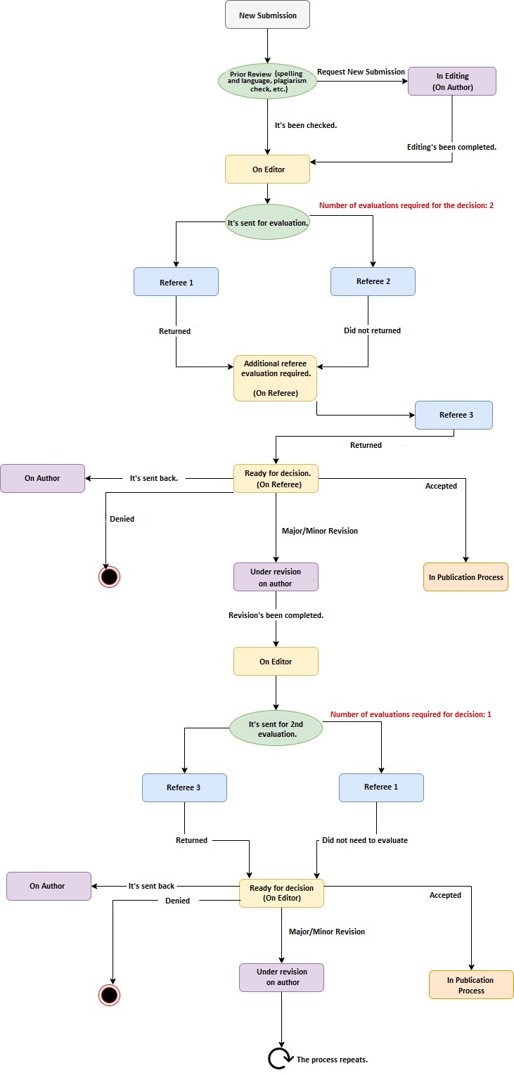
4. Submitted manuscripts are first checked with regard to convenience with the journal editing template, plagiarism in the pre-screening phase. Manuscripts are then evaluated by language editors. The manuscripts not confirmed by language editor and/or not found suitable for writing template are rejected.

5. Manuscript found suitable in terms of writing and language is sent to the chief editor and reviewed according to the publication policy of the journal. If it is approved by the chief editor, the process continues. If not, it is rejected by the editor with editorial review comments.

6. Two different referees are appointed through the system depending on the subject of their study fields. This process works as a double-blind peer review. The referees who accept to evaluate the study are given 15 days. This period can be extended for another 15 days, if necessary. New referees are appointed to replace the referees who do not complete the evaluation in 30 days.

7. The referees evaluate the manuscript according to the “Referee Assessment Form”.

8. In the referee evaluation process, the referee evaluation form containing the reasons of the referees who give corrections to the study and want to see it again, and the evaluation file of the referee -if there is a suggestion on the manuscript file- are sent to the authors. Improved manuscript from the authors is forwarded to the referee or referees who want to review the manuscript again. This process continues until the referees make their final decision.

9. If both reviewers the manuscripts were sent to accept the manuscript, the manuscript is put in order to be published with the confirmation of editor. If both reviewers reject the manuscript, it is not published. If one of the reviewers has a different opinion, the manuscript is sent to a third referee. It is decided on the acceptance or rejection of publication according to the third referee’s opinion.

10. Based on reports of the reviewers, it is decided on no need for any revision (Acceptance), publishing after revision on sides stated in the referee report (Acceptance), re-peer checking after revision on sides stated in the referee report (Revision) or rejecting the manuscript to publish (Rejection). The decision taken according to referees’ reports is announced to the author or authors as soon as possible.

11. In the event of the reviewers’ demand for further revision, the author is supposed to send the final manuscript by completing the revisions in a month at the latest. The editor sends back the manuscript to the author unless the corrections are made in the stated time.

12. DOI numbers are assigned for all accepted manuscripts.

13. Studies are published as a result of the decision of editorial board with at least two referees reporting positive opinions.

14. IJONASS is free of charge, so the journal will not pay royalties to the authors.

22513
Taken from https://dergipark.org.tr/tr/pub/page/faq and translated by IJONASS.

Last Update Time: 3/25/21

Flag Counter