Volume: 5 Issue: 3 , 11/26/25

Year: 2025

Research Article

Aims, Scope, and Audience
Pharmata is a peer-reviewed, open access, online-only journal published by Atatürk University. Pharmata aims to contribute to the scientific literature by publishing manuscripts of the highest caliber. The journal accepts research articles, reviews, and short communications that adhere to ethical guidelines. 

 The scope of the journal encompasses various topics, including but not limited to:


1. Pharmaceutical analysis of complex systems
2. Quality control and methods for biotech drugs
3. Action mechanisms and metabolism of drugs in the body
4. Quantitative and qualitative analysis in the drug screening process
5. Molecular pharmacology
6. Biopharmaceutics
7. Pharmacognosy
8. Pharmaceutical botany
9. Pharmaceutical technology studies
10. Clinical laboratory and bioanalysis
11. Pharmacological studies
12. Toxicological studies
13. Analytical chemistry techniques and methods
14. New biochemistry methods for pharmaceutical analysis
15. Rapid screening methods
16. New analytical techniques and methods
17. Pharmaceutical chemistry
18. Synthesis and analysis of new drug molecules
19. Other areas: pharmaceutical solid materials (including biomaterials, polymers, and nanoparticles), biotechnology products (including genes, peptides, proteins, and vaccines), engineered cells.

The target audience of the journal includes researchers and specialists who have an interest in or are working in any of the fields covered by the journal's scope.

Indexing
Pharmata is covered in the following indexing database;
DOAJ
EBSCO
Gale Cengage
Chemical Abstracts Services (CAS)

To guarantee that all papers published in the journal are maintained and permanently accessible, articles are stored in Dergipark which serves as a national archival web site and at the same time permits LOCKSS to collect, preserve, and serve the content.

You can access the Article Submission Guidelines here.

You can access the Article Submission Guidelines video here.

Please download the article template here.


For comprehensive information regarding the journal's policies on submission, peer-review, publication, and ethical standards, kindly visit the Policies page. Similarly, for detailed information about the journal, please visit the Aims and Scope page.

It is strongly advised to review the journal's policies before submitting any manuscripts to ensure compliance with the journal's guidelines.

Manuscripts submitted for evaluation should be original and not previously presented or published in any electronic or print medium. If a manuscript was previously presented at a conference or meeting, authors should provide detailed information about the event, including the name, date, and location of the organization.

Manuscripts should be prepared in accordance with ICMJE-Recommendations for the Conduct, Reporting, Editing, and Publication of Scholarly Work in Medical Journals (updated in May 2023).

Authors are required to prepare manuscripts in accordance with the relevant guideline listed below:

• Randomized research studies and clinical trials: CONSORT guidelines (for protocols, please see the SPIRIT guidance)
• Observational original research studies: STROBE guidelines
• Studies on diagnostic accuracy: STARD guidelines
• Systematic reviews and meta-analysis: PRISMA guidelines (for protocols, please see the PRISMA-P guidelines)
• Experimental animal studies: ARRIVE guidelines and Guide for the Care and Use of Laboratory Animals, 8th edition
• Nonrandomized evaluations of behavioral and public health interventions: TREND guidelines
• Genetic association studies: STREGA
• Qualitative research: SRQR guidelines

To find the right guideline for your research, please complete the questionnaire by Equator Network here.

Pharmata encourages authors to follow the ‘Sex and Gender Equity in Research – SAGER – guidelines’ when preparing their manuscripts to promote the inclusion of sex and gender considerations in research. Before submission, authors can consult EASE Guidelines for Authors and Translators to produce clear, concise and accurate manuscripts that are easy to understand and free of common errors and pitfalls.

The style of manuscripts should follow the AMA Manual of Style, 11th Edition.

Manuscripts can only be submitted through the journal’s online manuscript submission and evaluation system. Manuscripts submitted via any other medium and submissions by anyone other than one of the authors will not be evaluated.

In addition to the manuscript files, authors are required to submit the following during the initial submission:

· Copyright Agreement and Acknowledgement of Authorship Form, and
· ICMJE Disclosure Form (should be filled in by all contributing authors).

PREPARATION OF THE MANUSCRIPT
Title page:
A separate title page should be submitted with all submissions and this page should include:
• The full title of the manuscript as well as a short title (running head) of no more than 50 characters,
• Name(s), affiliations, highest academic degree(s), and ORCID IDs of the author(s),
• Grant information and detailed information on the other sources of support,
• Name, address, telephone (including the mobile phone number), and email address of the corresponding author,
• Acknowledgment of the individuals who contributed to the preparation of the manuscript but who do not fulfill the authorship criteria.
• If the author(s) is a member of the journal’s Editorial Board, this should be specified in the title page.

Abstract: An abstract should be submitted with all submissions except for Letters to the Editor. The abstract of Research Articles should be structured with subheadings (Objective, Methods, Results, and Conclusion). Please check Table 1 below for word count specifications.

Keywords: Each submission must be accompanied by a minimum of three to a maximum of six keywords for subject indexing at the end of the abstract. The keywords should be listed in full without abbreviations. The keywords should be selected from the National Library of Medicine, Medical Subject Headings database (https://www.nlm.nih.gov/mesh/MBrowser.html).

Manuscript Types
Research Articles:
Research articles provide new information based on original research. The acceptance of research articles is typically based on the originality and importance of the research. The main text of a Research Article should be structured with subheadings, including Introduction, Methods, Results, Discussion, and Conclusion.

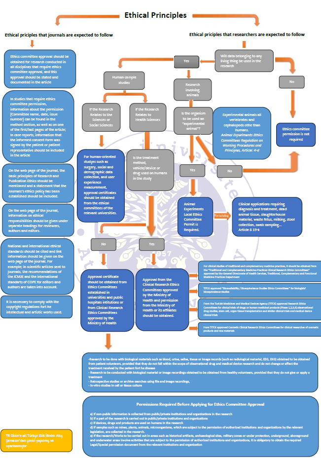
Please check Table 1 for the limitations for Original Articles. You can review the ethical principles flow chart for research articles here.

Clinical Trials
Pharmata adopts the ICMJE's clinical trial registration policy, which requires that clinical trials must be registered in a publicly accessible registry that is a primary register of the WHO International Trials Registry Platform (ICTRP) or in ClinicalTrials.gov. By registering clinical trials in a publicly accessible registry, authors can help to promote transparency and accountability in their research.

Instructions for the clinical trials are listed below.

• Clinical trial registry is only required for the prospective research projects that study the relationship between a health-related intervention and an outcome by assigning people to different groups.
• To have their manuscript evaluated in the journal, authors should register their research to a public registry at or before the time of first patient enrollment.
• Based on most up to date ICMJE recommendations, Pharmata accepts public registries that include minimum acceptable 24-item trial registration dataset.
• Authors are required to state a data sharing plan for the clinical trial registration. Please see details under the “Data Sharing” section.
• For further details, please check ICMJE Clinical Trial Policy and COPE Data and Reproducibility guidelines.

Reporting Statistical Analysis
Statistical analysis to support conclusions is usually necessary. Statistical analyses must be conducted in accordance with international statistical reporting standards (Altman DG, Gore SM, Gardner MJ, Pocock SJ. Statistical guidelines for contributors to medical journals. Br Med J 1983: 7; 1489-93). Information on statistical analyses should be provided with a separate subheading under the Materials and Methods section and the statistical software that was used during the process must be specified.

When reporting statistical data in a research paper, it is important to present the values in a clear and consistent manner. P values, confidence intervals (CIs), and other statistical measures should be rounded appropriately and expressed according to the guidelines provided. For example, P values should be expressed to two digits to the right of the decimal point unless the first two digits are zeros, in which case three digits should be provided (eg, instead of P < .01, report as P = .002). However, values close to .05 may be reported to three decimal places because .05 is an arbitrary cut-off point for statistical significance (eg, P = .053). P values less than .001 should be designated as P < .001 rather than providing the exact value (eg, P = .000006).

Units should be prepared in accordance with the International System of Units (SI).

Review Articles
Review articles that are written by authors with extensive knowledge and expertise in a particular field and a strong track record of publication are welcomed. These authors may even be invited to contribute a review article to the journal. Review articles should provide a comprehensive overview of the current state of knowledge on a topic in clinical practice, and should include discussions and evaluations of relevant research. The subheadings of the review articles can be planned by the authors. However, each review article should include an “Introduction” and a “Conclusion” section. Please check Table 1 for the limitations for Review Articles.

Short Communications
Short Communications are brief, focused articles that present new scientific research or theories. These articles should be written in the same format as a full-length original research article, with sections for Introduction, Materials and Methods, Results, and Discussion. The total length of the article should not exceed 2500 words, with a 150-word abstract and a maximum of 3 display items (figures/tables). Please refer to Table 1 for the limitations for “Short Communications.”

Table 1. Limitations for each manuscript type

Type of manuscript 
Word limit* 
Abstract word limit 
Reference limit 
Table limit 
Figure limit
Research Article 
8000200-300
5065 or total of 10 images
Review Article 
5000200-300
50610 or total of 15 images
Short Communications 
25001501533 images


*Word limit should not include the abstract, references, tables, and figure legends.

Tables
Tables should be included in the main document, after the reference list, and they should be numbered consecutively in the order they are referred to within the text. Each table should have a descriptive title placed above it, and any abbreviations used in the table should be defined below the table by footnotes (even if they are defined in the main text). Tables should be created using the "insert table" command of the Word processing software, and they should be arranged clearly to make the data easy to read and understand. The data presented in the tables should not be a repetition of the data presented in the main text, but should support and enhance the main text.

Figures and Figure Legends
Figures should be submitted as separate files in TIFF or JPEG format, and they should not be embedded in the Word document or the main manuscript file. If a figure has subunits, each subunit should be submitted as a separate file, and the subunits should not be merged into a single image. The figures should not be labeled (a, b, c, etc.) to indicate subunits. Instead, the figure legend should be used to describe the different parts of the figure. Thick and thin arrows, arrowheads, stars, asterisks, and similar marks can be used on the images to support figure legends.Images should be anonymized to remove any information that may identify individuals or institutions. The minimum resolution of each figure should be 300 DPI, and the figures should be clear and easy to read. Figure legends should be listed at the end of the main document. Figures should be referred to within the main text, and they should be numbered consecutively in the order in which they are mentioned.

Abbreviations
All acronyms and abbreviations used in the manuscript should be defined at first use, both in the abstract and in the main text. The abbreviation should be provided in parentheses following the definition, and it should be used consistently throughout the paper.

Identifying products
When mentioning a drug, product, hardware, or software program in a manuscript, it is important to provide detailed information about the product in parentheses. This should include the name of the product, the producer of the product, and the city and country of the company. For example, if mentioning a Discovery St PET/CT scanner produced by General Electric in Milwaukee, Wisconsin, USA, the information should be presented in the following format: "Discovery St PET/CT scanner (General Electric, Milwaukee, WI, USA)." Providing this information helps to ensure that the product is properly identified and credited.

Supplementary Materials
Supplementary materials, including audio files, videos, datasets, and additional documents (e.g., appendices, additional figures, tables), are intended to complement the main text of the manuscript. These supplementary materials should be submitted as a separate section after the references list. Concise descriptions of each supplementary material should be included to explain their relevance to the manuscript. Page numbers are not required for supplementary materials.

References
Both in-text citations and the references must be prepared according to the AMA Manual of Style 11th Edition.

When citing publications, preference should be given to the latest, most up-to-date sources. Citing the latest sources can help to ensure that the paper is relevant and timely, and that it reflects the latest developments in the field.

It is the responsibility of the authors to ensure the accuracy of the references in their article. All sources must be properly cited, and the citations must be formatted correctly.

In the main text of the manuscript, references should be cited in superscript after punctuation.

If an ahead-of-print publication is cited, the DOI number should be provided in the reference list.

Journal titles should be abbreviated in the reference list in accordance with the journal abbreviations in Index Medicus/MEDLINE/PubMed.

When there are six or fewer authors, all authors should be listed. If there are seven or more authors, the first three authors should be listed followed by “et al.” in the reference list.

The reference styles for different types of publications are presented in the following examples.

Journal Article: Ammitzboll C, Andersen JB, Vils SR, et al. Isolation, behavioral changes, and low seroprevalence of SARS-CoV-2 antibodies in patients with systemic lupus erythematosus or rheumatoid arthritis. Arthritis Care Res. 2022;74(11):1780-1785.

Book Section: Cohen EL. The multidisciplinary, interdisciplinary, and transdisciplinary nature of health communication scholarship. In: Thompson TL, Harrington NG, eds. The Routledge Handbook of Health Communication. London: Routledge;2022:3-16.

Books with a Single Author: Haslwanter T. An Introduction to Statistics with Python. 2nd ed. New York, NY: Springer International Publishing; 2022.

Editor(s) as Author: Thompson TL, Harrington NG, eds. The Routledge Handbook of Health Communication. London: Routledge;2022.

Thesis: Chunga A. The Role of the Gastrointestinal Tract Microbiota in Colonisation Resistance Against Common Enteric Pathogens in Malawian Children. Dissertation. University of Liverpool; 2022.

Websites: International Society for Infectious Diseases. ProMed-mail. Accessed December 13, 2022. http://www.promedmail.org

Epub Ahead of Print Articles: Torres X, Bennasar M, Bautista-Rodríguez C, et al. The heart after surviving twin-to-twin transfusion syndrome. Am J Obstet Gynecol. 2022 Mar 26. doi: 10.1016/j.ajog.2022.03.049. [Epub ahead of print].

PRODUCTION
Once a manuscript has been accepted for publication, it goes through a copy-editing process by professional language editors to ensure that it is clear and well-written. This process may involve correcting grammar, punctuation, and formatting errors, as well as making changes to improve the overall clarity and readability of the manuscript.

After the copy-editing process is complete, the manuscript is published online as an "ahead-of-print" publication, which means that it is available to readers before it is included in a scheduled issue of the journal. This allows readers to access the latest research as soon as it becomes available.

Before the manuscript is officially published, the corresponding author is sent a PDF proof of the accepted manuscript for review. The corresponding author is asked to review the proof and approve it for publication within a specified time period, typically 2 days. This is an important step in the publication process, as it allows the author to catch any errors or make any final changes before the manuscript is published.

Open Access Policy
Pharmata is an open access publication.

Starting on April 2023, all content published in the journal is licensed under the Creative Commons Attribution-NonCommercial (CC BY-NC) 4.0 International License which allows third parties to use the content for non-commercial purposes as long as they give credit to the original work. This license allows for the content to be shared and adapted for non-commercial purposes, promoting the dissemination and use of the research published in the journal.

The content published before April 2023 was licensed under a traditional copyright, but the archive is still available for free access.

All published content is available online, free of charge at https://dergipark.org.tr/en/pub/pharmata.

Copyright Policy
A Copyright Agreement and Acknowledgement of Authorship form should be submitted with all manuscripts. By signing this form, authors agree that the article, if accepted for publication by the Pharmata will be licensed under a Creative Commons Attribution-Non Commercial 4.0 International License (CC BY-NC 4.0) which permits third parties to share and adapt the content for non-commercial purposes by giving the appropriate credit to the original work.

When using previously published content, including figures, tables, or any other material in both print and electronic formats, authors must obtain permission from the copyright holder. Legal, financial and criminal liabilities in this regard belong to the author(s).

Authors retain the copyright of their published work in the Pharmata.

Publication Fee Policy
Pharmata is funded by the Atatürk University.
Authors are not required to pay any fees during the evaluation and publication process.

Advertising Policy
Pharmata accepts digital advertisements on its website. These ads must be approved by the journal's Editorial Board and management, and must be clearly labeled as advertisements. Advertisers have no influence on editorial decisions or advertising policies.

Those interested in advertising in the journal should contact the Editorial Office.

Peer Review Process
Manuscripts submitted to Pharmata will go through a double anonymized peer-review process where both authors and reviewers are anonymous to each other. Each submission will be reviewed by at least two external, independent peer reviewers who are experts in their fields in order to ensure an unbiased evaluation process.

Submissions will first go through a technical evaluation process during which the editorial office staff will ensure that the manuscript was prepared and submitted in accordance with the journal’s guidelines. Submissions that do not conform to the journal’s guidelines will be returned to the submitting authors with technical correction requests.

Submissions that conform to the journal’s guidelines will be assigned to the Editor in Chief who will assess each submission’s suitability to the journal in terms of scope and quality. Submissions that are not suitable for the journal can be rejected at this stage.

For papers that are suitable for the journal, the Editor in Chief will work with Section Editors who will recruit reviewers for the manuscript. Once assigned, Section Editors can decide to reject a manuscript, continue with the peer review process, or request revisions before further peer-review.

Section editors will submit their recommendations that are based on reports submitted by the reviewers to the Editor in Chief. Revised manuscripts will be reassessed by the Section Editors who will aim to work with the original reviewers to make a new recommendation.

The Editor in Chief is the final authority in the decision-making process for all submissions.

In the event of delays, authors will be informed of the reason for the delay and given the opportunity to withdraw their manuscript.

Once the peer-review process is completed, the authors will receive anonymous peer-review reports along with the editorial decision on their manuscript. Peer-review reports will not be posted publicly in any medium. The submitted material is considered confidential and must not be used in any way until after its publication. If it is suspected that a reviewer has appropriated an author’s ideas or data, the Editorial Board will handle the matter in accordance with the relevant COPE’s guideline.

Authors can recommend peer-reviewers during submission. The handling editor is the sole authority to decide whether or not recommended peer-reviewers will be invited to evaluate the manuscript.

Peer reviewers are required to adhere to the principles of COPE's Ethical Guidelines for Peer-reviewers and these guidelines provide a framework for reviewers to follow in order to ensure the integrity and fairness of the peer review process. The Editorial Board follows COPE’s relevant flowchart to minimize peer review manipulation. If there is suspicion of peer review manipulation after publication, the Editorial Board will follow the appropriate flowchart of COPE.

Potential peer reviewers should inform the Editor of any possible conflicts of interest before accepting an invitation to review a manuscript. Informing the editor of any potential conflicts of interest allows them to make an informed decision about whether or not to invite the potential reviewer to participate in the review process. It also helps to ensure the integrity and transparency of the review process.

Communications between Editors and peer reviewers contain confidential information that should not be shared with third parties.

Pharmata will recruit external editors to handle peer review processes of manuscripts submitted by members of the editorial board. If one of the editorial board sends an article; Atatürk University Coordinatorship of Scientific Journals searches for an expert in the field, outside Atatürk University and independent of the author's institution, and sends an editorial invitation for the article. The invited editor is asked to proceed with the double-blind reviewer evaluation process by creating a record in the system and to follow up. The invited editor is independent in his decision.

If an article's peer review is an exception to the journal’s usual policy, the type of the review it received will be displayed on the article to ensure the transparency and accountability of the review process.

Revisions
Submitting authors of manuscripts that require a “minor revision” or a “major revision” will receive the decision letter from the Editor in Chief. The decision letter will include the suggestions of the reviewers and editors along with a deadline to submit the revised and updated version of the manuscript.

When submitting a revised version of a paper, authors must submit a detailed “Response to the reviewers” that states point by point how each issue raised by the reviewers has been covered and where it can be found (each reviewer’s comment, followed by the author’s reply and line numbers where the changes have been made) as well as an annotated copy of the main document.

Revised manuscripts must be submitted within the time frame specified in the decision letter. If the revised version of the manuscript is not submitted within the allocated time, the revision option may be canceled. If the submitting author(s) believe that additional time is required, they should request an extension before the initial period is over.

Publication Ethics
Pharmata aims to adhere to the guidelines and core practices set forth by several organizations, including the Committee on Publication Ethics (COPE) guidelines, the Principles of Transparency and Best Practice in Scholarly Publishing (joint statement by COPE, DOAJ, OASPA, WAME), and Recommendations for the Conduct, Reporting, Editing, and Publication of Scholarly Work in Medical Journals by ICMJE. These guidelines and recommendations are designed to promote transparency, integrity, and best practices in scholarly publishing. By adhering to these standards, the journal aims to ensure that the research it publishes is of high quality and meets the ethical standards of the scientific community.

Medical research involving human subjects including research on identifiable human material and data should follow the WMA Declaration of Helsinki amended in 2013 to provide guidance on issues such as obtaining informed consent from participants, protecting their privacy and confidentiality, and avoiding harm to study participants.

Pharmata also adheres to the WAME’s Recommendations on Publication Ethics Policies for Medical Journals. These recommendations provide guidance on how to handle conflicts of interest, how to deal with suspected research misconduct, and how to ensure the integrity and transparency of the peer review process. By following these recommendations, the journal helps to ensure that the research it publishes meets the highest ethical standards.

Authors are advised to use EASE Ethics Checklist for Authors to ensure that their manuscripts comply with ethical standards and practices.

All research involving human subjects, medical records, or human tissues must be reviewed and approved by a reviewer board, such as an institutional review board (IRB) or ethics committee, before it is conducted. The name of the ethics committee that reviewed and approved the research, as well as the ethics committee approval number and date, should be included in the Methods section of the manuscript when it is submitted for publication. Additionally, the journal may require authors to provide a copy of the ethics committee approval as part of the manuscript submission process. This is to ensure that the research has been properly reviewed and approved, and to allow the journal to verify that the research meets the ethical standards required for publication.

If a study is exempted from the ethics committee approval, the authors must present a statement from the ethics committee explaining the reason for the exemption. This is to ensure that the research was reviewed by an ethics committee and that the decision to exempt the study was made in accordance with the relevant guidelines and regulations.

If a manuscript is submitted to Pharmata without ethics committee approval, the journal will review the manuscript according to the COPE’s Research, Audit and Service Evaluations guideline. This guideline provides guidance on how to handle manuscripts that do not have ethics committee approval, and allows the journal to assess the risks and potential ethical concerns associated with publishing the research.

If the journal determines that the lack of ethics committee approval is a significant concern, the manuscript may be rejected after editorial review. This is to ensure that the journal maintains high ethical standards and only publishes research that has been properly reviewed and approved by an ethics committee.

For manuscripts concerning research involving human subjects, it is required to include a statement indicating that written informed consent was obtained from all participants.Informed consent should be documented in writing, and a copy of the informed consent form should be retained by the researchers for future reference.

In the case of research involving children under the age of 18, the parent or guardian of the child must provide informed consent on behalf of the child. This is because children are considered to be a vulnerable population and may not have the capacity to fully understand the risks and benefits of participating in research.

Information on informed consent should be provided in the Methods section of the manuscript, along with any other relevant details about how the research was conducted.

If the manuscript reports the findings of a survey or interviews, the author must confirm that the participants gave their informed consent to participate in the study and for their personal details to be recorded if that is the case. If quotations or other attributable statements are included, these must be deidentified, or the manuscript must state that the person agreed to be named in the manuscript.

It is the responsibility of the authors to protect the anonymity of study participants, and to ensure that the research is conducted in a way that respects their privacy and confidentiality. This is especially important for photographs that may reveal the identity of patients, as the publication of such photographs without proper consent could potentially violate the rights of the individuals depicted.

To protect the anonymity of patients in photographs, the authors should obtain signed releases from the patients or their legal representatives. These releases should indicate that the patients have given their consent for the publication of the photographs, and should specify any restrictions or conditions on the use of the photographs. Information on the publication approval for photographs should be provided in the Methods section of the manuscript.

For studies involving animals, it is required to obtain approval of research protocols from an ethics committee. The ethics committee should review the research protocols to ensure that they are in compliance with relevant guidelines and regulations, such as the Guide for the Care and Use of Laboratory Animals (8th edition, 2011) and the International Guiding Principles for Biomedical Research Involving Animals (2012). These guidelines provide detailed information on how to conduct research involving animals in an ethical and humane manner, and are widely recognized as the standard for such research.

Authors should provide detailed information on the ethical treatment of animals in their manuscript, including the measures taken to prevent pain and suffering. They can use the ARRIVE checklist, which is designed to help authors provide this information in a clear and comprehensive manner.

In addition to the ethical treatment of animals, authors should also provide information on the measures taken to prevent pain and suffering. This is to ensure that the research is conducted in a humane manner, and to allow readers to verify that the research meets the relevant ethical standards.

Plagiarism and Ethical Misconduct
All submissions are screened by a similarity detection software (Crossref Similarity Check Powered by iThenticate) multiple times during the peer-review and/or production processes.

When you are discussing others' (or your own) previous work, make sure that you cite the material correctly in every instance.

Authors are strongly recommended to avoid any form of plagiarism and ethical misconduct that are exemplified below.

Citation manipulation: The practice of manipulating the number of citations received by an author, journal, or other publication through various means, such as self-citation, excessive citation of articles from the same journal, or the inclusion of honorary citations or citation stacking.
Self- plagiarism (text-recycling): The practice of using overlapping sections or sentences from the author's previous publications without properly citing them. This is considered to be a form of plagiarism, as it involves using someone else's work (in this case, the author's own work) without proper attribution.
Salami slicing: The practice of using the same data from a research study in several different articles. This is considered to be unethical, as it involves reporting the same hypotheses, population, and methods of a study in multiple papers.
Data Fabrication: The addition of data that never occurred during the gathering of data or experiments. This is considered to be a form of research misconduct, as it involves presenting false or misleading information as if it were real data.
Data Manipulation/Falsification: The practice of manipulating research data with the intention of giving a false impression. This can include manipulating images, removing outliers or "inconvenient" results, changing data points, and other forms of manipulation. This is also considered to be a form of research misconduct, as it involves presenting false or misleading information as if it were real data.

In the event of alleged or suspected research misconduct such as plagiarism, citation manipulation, or data falsification/fabrication, the Editorial Board will follow the appropriate COPE flowcharts to ensure that the allegations or suspicions are handled in a fair, transparent, and consistent manner.

AUTHORSHIP
All individuals listed as an author should meet the authorship criteria recommended by the International Committee of Medical Journal Editors (ICMJE). The ICMJE recommends that authorship is based on the following four criteria:

1. Substantial contributions to the conception or design of the work; or the acquisition, analysis, or interpretation of data for the work.
2. Drafting the work or reviewing it critically for important intellectual content.
3. Final approval of the version to be published.
4. Agreement to be accountable for all aspects of the work in ensuring that questions related to the accuracy or integrity of any part of the work are appropriately investigated and resolved.

In addition to being accountable for the parts of the work they have done, authors should also be able to identify which co-authors are responsible for specific other parts of the work to ensure that the contributions of all authors are accurately and appropriately acknowledged. Authors may use CRediT (Contributor Roles Taxonomy) to provide information about individual contributions at the time of submission. It is expected that all authors agreed upon their individual contributions as shared by the corresponding author. The authors’ contribution statement will be published with the final article and should accurately reflect contributions to the work.

Furthermore, authors should have confidence in the integrity of the contributions of their co-authors. This means that they should trust that their co-authors have conducted the research in an ethical and responsible manner, and that the data and results presented in the manuscript are accurate and reliable.

Individuals who do not meet all four of the authorship criteria should not be included as authors on the manuscript. However, they can still be acknowledged on the title page of the manuscript for their contributions to the research in order to recognize the contributions of these individuals and to provide transparency about who was involved in the research.

If the editorial board suspects a case of ghost, honorary or gift authorship, the submission will be suspended and the relevant COPE flowchart and COPE Policy on authorship and contributorship will be followed.

Change of Authorship
Any requests for changes to authorship, such as the removal or addition of authors, or changes in the order of authors, should be submitted to the editorial office with a letter stating the reasons for the change. The letter must be signed by all authors, including any who have been removed.

The journal’s Editorial Board will handle all requests for changes to authorship in a consistent and transparent manner, following the relevant COPE flowchart guidelines. These procedures are in place to protect the integrity of the research and the reputation of all involved authors.

Declaration of Interests
Pharmata requires the ICMJE Disclosure Form to be filled in and submitted by all contributing authors of each manuscript in order to be informed about potential conflicts of interest of authors.

Pharmata also requires and encourages individuals involved in the peer review process of submitted manuscripts to disclose any existing or potential competing interests that might lead to potential bias.

The Editorial Board will handle cases of potential competing interests of editors, authors, or reviewers within the scope of relevant COPE flowcharts and ICMJE recommendations.

The Role of Artificial Intelligence (AI) in Manuscript Preparation
Pharmata follows the guidelines outlined by the Committee on Publication Ethics (COPE) with regards to the utilization of AI and AI-assisted technology in manuscript preparation. Authorship encompasses a range of tasks that can only be performed by humans, and authors are accountable for ensuring the article's originality and possessing the requisite qualifications for authorship. While AI can be employed for language corrections during the article writing process (and this should be explicitly stated in the article), it cannot be included as an author, as it is essential to maintain the originality and quality of the article.

The journal is committed to upholding existing copyright laws and recognized best practices in publication ethics. Due to ongoing legal uncertainties surrounding AI-generated visual content, the use of such material in our publications is generally not permitted—except in the following cases:

For images that are directly referenced in research on artificial intelligence, the description should state “Created by Artificial Intelligence.”

Authors must verify the accuracy and appropriateness of the images generated by AI, and clearly state the AI methodology used within the manuscript. Any AI-generated content must comply with scientific standards and ethical guidelines.

Financial Disclosure
Pharmata requires authors to disclose any financial support they received to conduct their research. This information should be included in the funding statement, which should be provided when the manuscript is submitted to the journal.

The funding statement should include the name of any granting agencies, the grant numbers, and a description of each funder's role in the research. If the funder had no role in the research, this should be stated in the funding statement as well. This information is important for readers to understand the potential biases and conflicts of interest that may exist in the research.

Post-Publication Correction Requests and Retractions
All post-publication correction requests are subject to editorial review. The editorial board will review the request and determine whether the correction is necessary and appropriate. The decision to publish a correction will be based on the nature of the error, its potential impact on the article, and the availability of supporting evidence. The editorial board may also consult with the authors, reviewers, and other experts as needed to make its decision. If the correction request is approved, the article will be corrected in the journal's archive.

The Editorial Board reviews cases following journal policies, ICMJE and COPE guidelines.

If misconduct allegations are made by whistleblowers directly, the Editorial Board will follow the relevant COPE’s flowchart. The journal will act in accordance with the COPE's flowchart on how to respond to whistleblowers when concerns are raised about a published article on a social media site.

In some cases, an ombudsperson may be assigned to resolve claims that cannot be resolved internally.

To investigate potential ethical misconduct, the editorial board may share information with other editors-in-chief to conduct investigations more efficiently and effectively. If communication with the editor-in-chief is necessary, the editorial board will follow the relevant COPE's recommendations.

If necessary, the journal may also contact institutions to inform them of suspected misconduct by researchers and provide evidence to support these concerns, following COPE guidelines in the process.

In the event of ethical misconduct concerns, the editors will investigate the case according to COPE guidelines. If the investigation verifies the concern, the editors may issue a retraction notice. The retraction notice will be published in the journal and the article's record will be updated to reflect the retraction. The article will remain in the archives of the journal, but it will be clearly marked as retracted. The article's record will also be updated in the relevant indexes to reflect the retraction.

Withdrawal Requests
Withdrawal requests for an article are reviewed by the editorial board of the journal. To request the withdrawal of an article, the authors must send a letter signed by all authors stating their request and the reasons for withdrawal to the journal editor. The editorial board will then review the request and make a decision based on the reasons provided by the authors. If the request is approved, the article will be withdrawn from the journal and the authors will be notified of the decision. It is important to note that authors should not submit their work to another journal for evaluation until the withdrawal request has been approved. This is to avoid any potential conflicts of interest or duplication of publication.

Appeals and Complaint
The editorial board of the journal is responsible for addressing appeals and complaints in accordance with the guidelines and recommendations of the COPE. If an author has an appeal or complaint, they should contact the editorial office directly to discuss their concerns. The editorial board will review the case and make a decision based on COPE guidelines.

The editor-in-chief has the final authority in the decision-making process for all appeals and complaints. In some cases, an ombudsperson may be assigned to resolve claims that cannot be resolved internally. It is important to note that the journal follows a fair and transparent process for handling appeals and complaints, with the goal of preserving the integrity of the scientific record.

Preprint Policy
Pharmata does not consider preprints as prior publication, which means that authors are allowed to present and discuss their findings on a non-commercial preprint server before submitting their work to the journal.

However, authors must provide the journal with the preprint server deposition of their article, along with its DOI, during the initial submission process.

If the article is accepted and published in the journal, it is the responsibility of the authors to update the archived preprint and link it to the published version of the article. This helps to ensure that readers can easily access the most up-to-date and accurate information.

Permission Policy
As of the April 2023 issue, the journal's content is licensed under a Creative Commons Attribution-NonCommercial 4.0 International License (CC BY-NC 4.0).

Under this license, users are allowed to share, adapt, reproduce and distribute the journal's content for non-commercial purposes, provided that they give appropriate credit to the original author and the journal.

Atatürk University is the copyright holder of content published before April 2023.

Data Sharing Policy
As of 1 January 2019, a data sharing statement is required for the registration of clinical trials. Authors are required to provide a data sharing statement for articles that report the results of a clinical trial. The data sharing statement should indicate the items below according to the ICMJE data sharing policy:

• Whether individual deidentified participant data will be shared
• What data in particular will be made available
• Whether additional, related documents will also be provided
• When the data will become accessible and for how long it will remain available
• The criteria for accessing the data, including who will have access, the purpose of the analysis, and the mechanism for obtaining the data

Authors are recommended to check the ICMJE data sharing examples at
http://www.icmje.org/recommendations/browse/publishing-and-editorial-issues/clinical-trial-registration.html

While submitting a clinical trial to Pharmata,
• Authors are required to make registration to a publicly accessible registry according to ICMJE recommendations and the instructions above.
• The name of the registry and the registration number should be provided in the Title Page during the initial submission.
• Data sharing statement should also be stated in the Title Page even if the authors do not plan to share it.

Clinical trial and data sharing policy of the journal will be valid for the articles submitted from April 2023.

Disclaimer
The statements or opinions expressed in the manuscripts published in the journal reflect the views of the author(s) and not the views of the editors, editorial board, and/or publisher. The editors, editorial board, and publisher are not responsible for the content of the manuscripts and do not necessarily endorse the views expressed in them. It is the responsibility of the authors to ensure that their work is accurate and well-researched, and the views expressed in their manuscripts are their own. The editors, editorial board, and publisher simply provide a platform for the authors to share their work with the scientific community.

Pharmata is funded by the Atatürk University. Authors are not required to pay any fees during the evaluation and publication process.

Editor

Yücel Kadıoglu
Prof. Dr. Yücel KADIOGLU ATATÜRK ÜNİVERSİTESİ

After graduating in 1983 from Atatürk University, Faculty of Science, Department of Chemistry, he completed his Master's and Doctorate between 1983-1990. He became Assistant Professor in 1990 and Associate Professor in 1997. In 1999, he started to work as an Associate Professor in the Department of Analytical Chemistry, Faculty of Pharmacy. In 2003, he became a Professor. His research interests are: Method Development and Validation of Active Pharmaceutical Ingredient Analysis in Various Media, Spectroscopic Methods, Chromatographic Methods, Chemometric Methods and Metabolomics.

Translated with DeepL.com (free version)

Pharmaceutical Analytical Chemistry, Analytical Spectrometry, Instrumental Methods, Metabolomic Chemistry

Section Editors

Evli ve 1 kız çocuğu babasıyım. Lisans eğitimimi 2012 yılında Atatürk Üniversitesi Eczacılık Fakültesinde, Doktora eğitimimi ise 2016 yılında Atatürk Üniversitesi Sağlık Bilimleri Enstitüsü Tıbbi Farmakoloji Ana Bilim Dalında tamamladım. 2010-2011 yılları arasında Fransa Lille Droit et Sante Üniversitesinde Erasmus Öğrencisi olarak bulundum. 5 yıl kadar Toplum eczacılığı yaptıktan sonra 2017 yılında Atatürk Üniversitesi Eczacılık Fakültesi Farmakoloji Ana Bilim Dalına Yardımcı Doçent olarak atandım. 2021 yılında Doçent unvanımı aldım. Halen Atatürk Üniversitesi Eczacılık Fakültesinde Doçent olarak görev yapmaktayım. 2021 yılından itibaren Eczacılık Fakültesi Dekan yardımcılığı ve Klinik eczacılık Ana Bilim Dalı Başkanlığını görevlerini yürütmekteyim. Tıbbi Farmakoloji ve Klinik Eczacılık Lisansüstü programlarında toplam 4 adet doktora, 5 adet yüksek lisans öğrencisine danışmanlık yapmaktayım. WOS'ta taranan 26'sı SCI toplam 32 makalem bulunmaktadır. WOS H indeksim 13'dür. 5 adet TR Dizin makalem bulunmaktadır. Bir kitapta editör, 5 kitapta ise bölüm yazarlığım vardır. Bir çok BAP ve TÜBİTAK projesinde yürütücü ve araştırmacı olarak görev yaptım ve bazıları halen devam etmektedir. Ulusal/uluslararası kongrelerde toplam 16 bildirim bulunmaktadır. Bir çok kongre ve çalıştayda düzenleme kurulu başkanı, başkan yardımcısı ve üyesi olarak görevler aldım. Türk Eczacıları Birliği, Türk Farmakoloji Derneği ve Türk Biyokimya Derneğine üyeliklerim bulunmaktadır. 

Basic Pharmacology, Medical Pharmacology
Pharmaceutical Biochemistry, Medical Biochemistry - Amino Acids and Metabolites
Analytical Biochemistry, Bioassays, Instrumental Methods, Quality Assurance, Chemometrics, Traceability and Metrological Chemistry, Metabolomic Chemistry
Pharmacology and Pharmaceutical Sciences, Pharmaceutical Toxicology, Toxicology
Default avatar
Prof. Dr. Ufuk ÖZGEN Karadeniz Technical University

Çok Disiplinli Bilimler, Temel Bilimler (Sci), Doğa Bilimleri Genel, Farmakoloji Ve Eczacılık, Kimya, Biyoloji Ve Biyokimya, Biyoloji, Kimya Organik, Yaşam Bilimleri (Life), Spektroskopi, Farmakoloji Ve Toksikoloji

Pharmacognosy, Pharmaceutical Botany

1994 yılında Hacettepe Üniversitesi Eczacılık Fakültesi’nden mezun olmuştur. Farmasötik teknoloji alanında Hacettepe Üniversitesi’nde yüksek lisans, Hacettepe Üniversitesi ve Paris Sud Üniversite’lerinde doktora yapmıştır. 1994 yılından itibaren Hacettepe Üniversitesi, T.C. Sağlık Bakanlığı İlaç ve Eczacılık Genel Müdürlüğü ve Atatürk Üniversitesi Eczacılık Fakültesi’nde görev yapmıştır. 2010 yılından beri Erciyes Üniversitesi Eczacılık Fakültesi Farmasötik Teknoloji Anabilim Dalı öğretim üyesidir. 

Pharmaceutical Biotechnology, Pharmaceutical Delivery Technologies

Technical Editors

Default avatar
Res. Assist. Burak BAYRAK ATATÜRK ÜNİVERSİTESİ
Pharmaceutical Analytical Chemistry
Amine Sena Aydın
Dr. Amine Sena AYDIN ATATÜRK ÜNİVERSİTESİ, ECZACILIK FAKÜLTESİ
Pharmacology and Pharmaceutical Sciences, Pharmaceutical Chemistry, Analytical Spectrometry, Organic Chemistry

Language Editors

Default avatar
Res. Assist. Burak BAYRAK ATATÜRK ÜNİVERSİTESİ
Pharmaceutical Analytical Chemistry
Amine Sena Aydın
Dr. Amine Sena AYDIN ATATÜRK ÜNİVERSİTESİ, ECZACILIK FAKÜLTESİ
Pharmacology and Pharmaceutical Sciences, Pharmaceutical Chemistry, Analytical Spectrometry, Organic Chemistry

Statistics Editor

Analytical Biochemistry, Bioassays, Instrumental Methods, Quality Assurance, Chemometrics, Traceability and Metrological Chemistry, Metabolomic Chemistry
Pharmaceutical Biochemistry, Medical Biochemistry - Amino Acids and Metabolites

Editorial Board

Default avatar
Prof. Dr. İlkay ERDOĞAN ORHAN Lokman Hekim Üniversitesi
Pharmacognosy, Pharmaceutical Botany
Default avatar
Prof. Dr. Halise İnci GÜL ATATÜRK ÜNİVERSİTESİ

Doktora, Ege Üniversitesi, Eczacılık Fakültesi, Farmasötik Kimya, Türkiye 1991 -1996
Yüksek Lisans, Ege Üniversitesi, Eczacılık Fakültesi, Farmasötik Kimya, Türkiye 1989 -1991
Lisans, Ege Üniversitesi, Eczacılık Fakültesi, Türkiye 1984 -1988 

Pharmacology and Pharmaceutical Sciences, Pharmaceutical Chemistry
Default avatar
Prof. Dr. Bilal YILMAZ ATATÜRK ÜNİVERSİTESİ, ECZACILIK FAKÜLTESİ
Pharmaceutical Analytical Chemistry, Analytical Chemistry, Analytical Spectrometry
Default avatar
Prof. Dr. Zuhal GÜVENALP ATATÜRK ÜNİVERSİTESİ

I am a faculty member at the Department of Pharmacognosy at Atatürk University, Faculty of Pharmacy. My field of study is the chemical composition and pharmacological effects of medicinal and aromatic plants. I have been continuing my research on this subject since 2000.

Pharmacognosy
Default avatar
Prof. Dr. Elif ÇADIRCI ATATURK UNIVERSITY
Clinical Pharmacology and Therapeutics, Basic Pharmacology

Dr. Bashar Alkhalidi holds aPh.D. degree in Industrial Pharmacy from UCM in Spain with an honor degree, he currently works as an Associate professor of Pharmaceutics and Drug Delivery at p the University of Jordan. Jordanian FDA. i g y Dr. Alkhalidi has participated actively in community service through working with Jordanian FDA Dr. Alkhalidi works as Consultant and Trainer to the local and regional pharmaceutical industry in field of dosage form development, quality g p q y management and GMP inspection. Dr. Alkhalidi has many scientific publications in the field of pharmaceutics, formulation and drug delivery. Recently he accomplished a project with PwC as Recently he accomplished a project with PwC as a SME.

Pharmacology and Pharmaceutical Sciences (Other)
F. Zehra Küçükbay
Prof. Dr. F. Zehra KÜÇÜKBAY İNÖNÜ ÜNİVERSİTESİ
Pharmaceutical Analytical Chemistry, Analytical Spectrometry, Instrumental Methods, Separation Science

1957 yılında Burdur’da doğdu. İlk ve orta öğrenimini Antalya’da tamamladı. Ankara Üniversitesi Eczacılık Fakültesi’ni (1979) bitirdi. Anadolu Üniversitesi Sağlık Bilimleri Enstitüsü’nde Farmasötik Kimya Doktoru oldu (1985). 1989 yılında doçent, 1996 yılında profesör oldu. Anadolu Üniversitesi Eczacılık Fakültesi’nde Farmasötik Kimya Anabilim Dalı Başkanlığı (1998-2003 ve 2008-2010), Eczacılık Meslek Bilimleri Bölümü Başkanlığı (2002-2007) ve Anadolu Üniversitesi Sağlık Bilimleri Enstitüsü Müdürlüğü (2010) görevlerinde bulundu. 2012 yılından beri TÜBA asil üyesidir. 

Pharmaceutical Chemistry
Hasan Küçükbay
Prof. Dr. Hasan KÜÇÜKBAY İnönü Üniversitesi

CV of Prof. Hasan Küçükbay

H. Küçükbay was born in Yeşilyurt-Malatya, TURKEY. He received his BS degree from the University of Inönü (valedictorian), Malatya, Turkey in 1985, and He graduated with a MSc and a PhD in organic chemistry from the University of Inönü in 1988 and 1993, respectively. He worked for one year as researcher at Professor Michael F. Lappert's research laboratory at University of Sussex, UK in 1991-1992, six weeks as researcher at Professor Pierre H. Dixneuf’s research laboratory at University of Rennes1, France in 1995, three months as research scholar at Professor Alan R. Katritzky’s reserach laboratory at University of Florida, Gainswille, USA in 2012 and four months as visitor researcher at Professor Claudiu T. Supuran’s reserach laboratory at University of Florence, Firenze, Italy in 2015 and 2018. He has been to University of Crete-GR in 2007 and RWTH-Aachen-GER for a short time in 2008 within the framework of the Erasmus Project. He received his Associate Professor degree from the Turkish Council of Higher Education in 1997. He received his Professor degree from İnönü University in 2003. His research interests have been in electron-rich olefins, their carbenmetal complexes and catalytic properties such as cyclisation and Suzuki, Heck and Sonogashira C-C cross coupling reactions, synthesis and biological properties of peptide and their conjugates, synthesis of heterocyclic compounds, particularly benzimidazole and benzothiazole derivatives and their microbiological properties. He has over 100 scientific articles in SCI/SCI-Exp covered journals and one patent. He chaired the 5th International Organic Chemistry Congress held in Malatya-Turkey in 2021. He acts as Editor-in Chief of Journal of the Turkish Chemical Society, Section A: Chemistry (JOTCSA) and Associate Editor Frontiers in Organic Chemistry. He has been working since 1986 at University of Inönü. He is married with two sons.
Address: İnönü University, Faculty of Sciences and Arts, Chemistry Department, 44280 Malatya-TURKEY
E-mail: hasan.kucukbay@inonu.edu.tr
ORCID:0000-0002-7180-9486
Web of Science Research ID: A-5050-2019
Scopus ID: 6701563510

Chemical Sciences, Natural Products and Bioactive Compounds, Organic Chemical Synthesis
Erol Pehlivan
Prof. Dr. Erol PEHLİVAN KONYA TEKNİK ÜNİVERSİTESİ
Water Quality and Water Pollution, Analytical Spectrometry, Environmental and Sustainable Processes
Biochemistry and Cell Biology (Other), Pharmaceutical Biochemistry, Medical Biochemistry and Metabolomics
Meltem Çetin
Prof. Dr. Meltem ÇETİN Department of Pharmaceutical Technology, Faculty of Pharmacy, Atatürk University

Meltem Çetin, Atatürk Üniversitesi, Eczacılık Fakültesi, Farmasötik Teknoloji AD’nda Profesör olarak görev yapmaktadır. Nano-boyutlu ilaç taşıyıcı sistemler konusunda çalışmaktadır ve yaklaşık 20 yıldır Atatürk Üniversitesi'nde ders vermektedir. SCIE'de indekslenen dergilerde yayınlanmış 34 makalesi bulunmaktadır ve çok sayıda bilimsel araştırma projesinde proje yürütücüsü veya araştırmacı olarak görev almıştır.

Pharmaceutical Delivery Technologies
Cancer Biology, Genotoxicity and Cytotoxicity, Cancer Cell Biology, Nanomedicine
Default avatar
Assoc. Prof. Dr. Efsane MAMMADOVA Azerbeycan Tıp Üniversitesi
Information Retrieval and Web Search, Pharmaceutical Delivery Technologies
Default avatar
Prof. Dr. Sevda ŞENEL HACETTEPE ÜNİVERSİTESİ
Pharmaceutical Biotechnology, Pharmaceutical Delivery Technologies

PostDoktora,Universitaet Innsbruck,Biochemica,Avusturya 2015 -2015
PostDoktora,University ofOxford,Pharmacology,BirleşikKral ık2014 -2014
Doktora,AtatürkÜniversitesi,SağlıkBilimleriEnstitüsü,TıbbiFarmakoloji,Türkiye 2009 -2012
YüksekLisans,AtatürkÜniversitesi,SağlıkBilimleriEnstitüsü,FarmasötikToksikoloji,Türkiye 2006 -2009
Lisans,AtatürkÜniversitesi,EczacılıkFakültesi,Türkiye 2002 -2006

Pharmacology and Pharmaceutical Sciences, Basic Pharmacology
Default avatar
Prof. Dr. Abeer ALGHANANEEM Ajman University-The College of Pharmacy and Health Sciences
Pharmaceutical Biotechnology
Default avatar
Assoc. Prof. Dr. Fuad MAMMADOV Azerbeycan Tıp Üniversitesi
Pharmaceutical Chemistry
Default avatar
Prof. Dr. Sezgin BAKIRDERE YILDIZ TEKNİK ÜNİVERSİTESİ
Analytical Spectrometry, Electroanalytical Chemistry
Default avatar
Prof. Dr. Antony C CALOKERİNOS National and Kapodistrian University of Athens

Professor A. C. Calokerinos received his B.Sc. in Chemistry from the Department of Chemistry of the National and Kapodistrian University of Athens. He continued for postgraduate studies at the University of Birminghan, United Kingdom, for the degrees of Master of Science (M.Sc.) in Analytical Chemistry and Doctor of Philosophy (Ph.D.) in Chemistry (Analytical Chemistry) under the supervision of Professors R. Belcher and A. Townshend. He has also visited the University of Hull, United Kingdom for postdoctoral studies.

Professor A. C. Calokerinos is a member of the staff of the Laboratory of Analytical Chemistry of the Department of Chemistry of the National and Kapodistrian University of Athens. since 1981. He has served as Deputy Chairman (2003-2005 and 2007-2009) and Chairman (2009-2011 and 2011 - 2013) and Director of Section I (2005- 2007) of the Department of Chemistry.

His teaching duties at the undergraduate level include Analytical Chemistry (lectures and laboratory practice) for first year and Current Analytical Techniques for final year students of the Department of Chemistry. At the postgraduate level, he is the coordinator of the postgraduate course ANALYTICAL CHEMISTRY and gives lectures on Statistical treatment of Analytical results and Advanced Analytical Chemistry. He also participates in the postgraduate course CHEMICAL ANALYSIS – QUALITY CONTROL where he gives lectures on Chemical Instrumentation, Advanced Analytical Chemistry and Quality Control of Packaging Material.


Main research interests
• Chemiluminescence and bioluminescence
• ozone chemiluminescence and ozone reactions
• flame chemiluminescence (molecular emissions), emission methods of analysis
• halogenated solvents and substitution
• applications of gas and liquid chromatography
• ion selective electrodes
• analytical techniques in quality control of natural products
• development of new analytical methods and techniques

Analytical Spectrometry, Analytical Chemistry (Other)
Default avatar
Prof. Dr. Ahmad HASSAN Damascus University-Faculty of Pharmacy
Pharmaceutical Biotechnology
Pharmaceutical Toxicology, Toxicology

Ethical Editor

Halil İbrahim Ulusoy
Prof. Dr. Halil İbrahim ULUSOY Sivas Cumhuriyet University
Pharmacology and Pharmaceutical Sciences, Pharmaceutical Analytical Chemistry, Pharmaceutical Toxicology, Analytical Chemistry, Analytical Spectrometry, Bioassays, Metabolomic Chemistry

Content of this journal is licensed under a Creative Commons Attribution NonCommercial 4.0 International License

29929