Volume: 26 Issue: 1 , 6/29/25

Year: 2025

Research Article

Default avatar
Asst. Prof. Dr. Cem CANAN Trakya Üniversitesi
Physical Sciences, Atomic, Molecular and Optical Physics, General Physics, Condensed Matter Physics, Nanotechnology
Gökhan Koçyiğit
Asst. Prof. Dr. Gökhan KOÇYİĞİT TRAKYA ÜNİVERSİTESİ, MÜHENDİSLİK FAKÜLTESİ
Electrical Engineering, Electrical Circuits and Systems, Electrical Energy Transmission, Networks and Systems, High Voltage

Trakya Üniversitesi Makina Mühendisliği Bölümü Öğretim Üyesi.

Engineering, Mechanical Engineering, Material Design and Behaviors, Numerical Modelling and Mechanical Characterisation, Material Production Technologies

The aim of Trakya University Journal of Engineering Sciences (TUJES) is to share original research and review articles on all aspects and applications of their work in the fields of Engineering & Architecture with relevant fields of academia and industry. The main goal of the journal is to prepare a reliable environment for sharing information on the national and international level about developing technologies in all disciplines in the relevant Engineering & Architecture fields.

The main engineering fields within the scope of the magazine are Electricity and Electronics, Aerospace, Geology, Chemistry, Food, Industry, Machinery, Metallurgy, Environment, Manufacturing, Computer, Construction and Common Disciplines. In addition, the articles within the scope of the items given below point by point, and related to the fields of Biomedicine, Bioengineering, Computer Science (Information Systems, Interdisciplinary Applications, Hardware and Architecture, Cybernetics, Theory and Methods, Artificial Intelligence, Software Engineering), Energy and Fuels, Imaging Science and Photography Technology, Food Science and Technology, Cell and Tissue Engineering, Geochemistry and Geophysics, Geology, Materials Science (Coatings and Films, Composites, Paper and Wood, Multidisciplinary, Ceramics, Textiles, Property and Testing), Nanoscience and Nanotechnology, Automation and Control Systems, Polymer Science, Robotics, Defense Sciences, Telecommunication, Meteorology and Atmospheric Sciences, are also evaluated.
Trakya University Journal of Engineering Sciences (TUJES) publishes articles in the following scope;
• State-of-the-art compilations for the latest technological developments
• Process development research in all disciplines
• New process design and optimization studies
• Product quality management, improvement and standardization
• Interdisciplinary engineering design
• Knowledge management in engineering
• Sustainability, safety and standards in engineering
• New theory and methodology development studies
• Creativity and innovation
• Quality, reliability, robustness and uncertainty in engineering
• Cost analysis studies in engineering processes
Studies, which are given priority in the fields of Architecture and Landscape Architecture, are related to the fields that contain computational theory and method (s). Social content areas and studies related to Architecture and Landscape Architecture are not evaluated within the scope of this magazine.
All articles to be published in this journal are subjected to a double-blind review process with expert and independent referees after the first editorial review. The works submitted to our journal must not have been published anywhere before and publication rights have not been granted. All responsibility of the articles to be published in the journal belongs to the author (s). Submissions can be in the form of research notes from all disciplines, technical notes, letters to the editor, and book reviews / presentations, as well as quality original research and review articles.
https://dergipark.org.tr/tr/download/journal-file/29512

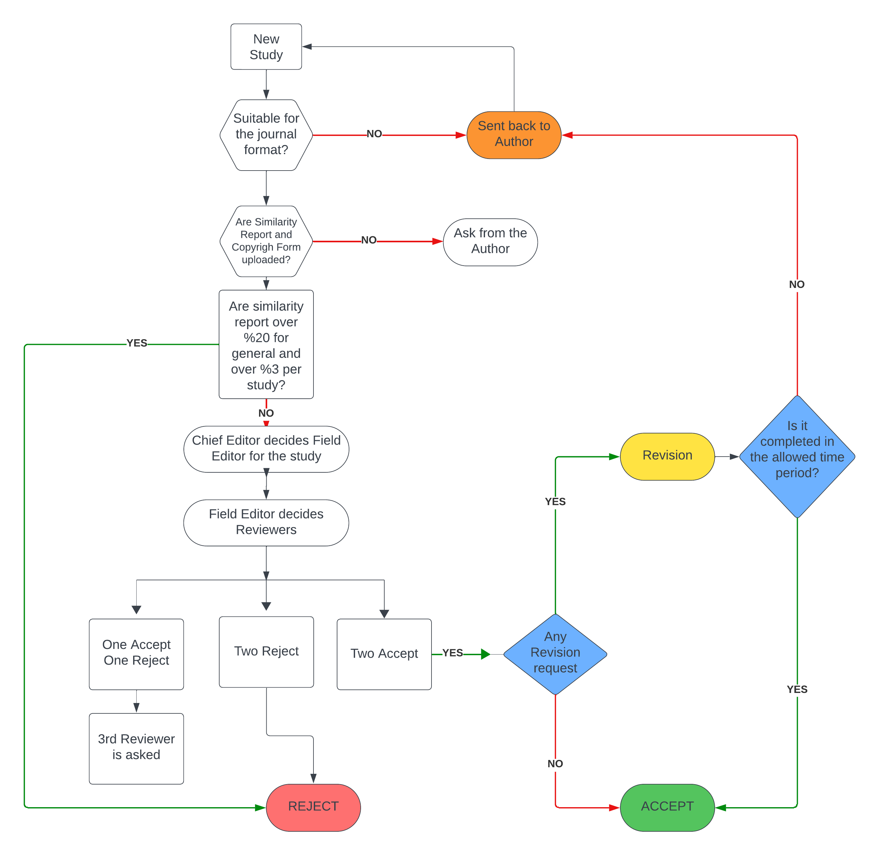
Submitted articles are subject to a preliminary review by the Journal Editorial Board. The Editorial Board has the right to refuse articles that are not deemed suitable for publication or that are not prepared in accordance with the author guidelines, without sending them to the referees. Articles that can be evaluated are sent to two or three referees for review. A strict double-blind refereeing process is used in the evaluation. The Editorial Board decides whether the articles will be accepted for publication, taking into account the referee reports. The publication evaluation process is completed with the stages shown in the Process Flow Chart.


31998


Submission of articles:

Articles should be submitted via the web address https://dergipark.org.tr/tujes. Article Submission and Copyright Transfer Agreement are signed by all authors.

Ethical Principles:

All studies submitted to Trakya University Journal of Engineering Sciences must consist of original articles. Authors are advised to adhere to the ethical directive (COPE Guidelines) published by the Committee on Publication Ethics (COPE). In addition, the obligation for the originality of the articles is ensured via Web-based iThenticate programme used by the editorial board in order to protect the author and fulfil the responsibility of the journal. At this stage, not only the numerical result of the similarity is used, the citation methods used in the studies are evaluated within the framework of universal ethical rules and a final decision is made on whether the article will continue to be examined scientifically in the journal.

Authorship Criteria:

Trakya University Journal of Engineering Sciences (TUJES) follows the below authorship criteria of the Committee on Publication Ethics (COPE) .

Only persons who meet these authorship criteria should be listed as authors in the manuscript as they must be able to take public responsibility for the content:
1. Made significant contributions to the conception, design, execution, data acquisition, or analysis/interpretation of the study,
2. Drafted the manuscript or revised it critically for important intellectual content,
3. Have seen and approved the final version of the paper and agreed to its submission for publication.

All persons who made substantial contributions to the work reported in the manuscript (such as technical help, writing and editing assistance, general support) but who do not meet the criteria for authorship must not be listed as an author, but should be acknowledged in the “Acknowledgements” section after their written permission to be named has been obtained. The corresponding author should ensure that all appropriate coauthors (according to the above definition) and no inappropriate co-authors are included in the author list and verify that all co-authors have seen and approved the final version of the manuscript and agreed to its submission for publication.

Writing Rules:
Papers are sent to the Publication Commission by using MS Word program in 10 point Times New Roman font and 1.5 line spacing.
Research articles should be limited to a maximum of 8000 words and review articles should be limited to a maximum of 12000 words. The number of words includes the title of the article, abstract, English title, abstract, introduction, material and method, findings and discussion, conclusion, references; figures, charts, photographs while other documents figures, charts, photos and other documents are not included.
No academic titles are specified when writing the names of the authors. If paper was conducted with the support of any institution or person, it should be stated in the acknowledgment of paper.

You can reach Template File here and write your study using this template file. Template File


Original Research Articles are organized in the following order:
Title: It should be short and descriptive, with capital letters and "justified" in MS Word 14 pt and 1.0-line spacing. There must be English title over the English abstract in Turkish articles and, in English articles, a Turkish title (with capital letters and "justified" in MS Word 12 pt and 1.0 line spacing) must be written in the Turkish abstract.
Authors: Names are written side by side under the title without using abbreviations. Address (s) should be written in full, and no abbreviations should be used. In studies with more than 1 author, it should be specified with which author the correspondence will be made, and the e-mail address of the author to be corresponded should be written at the bottom of the first page.
Abstract and Keywords: Articles prepared in Turkish and English must include "abstract" section. Turkish and English abstracts should not exceed 150 words. For both "abstract" sections, keywords should be written in lowercase letters in the places defined in the article format. Minimum 3 and maximum 5 keywords must be given and they should not be a repetition of the statements in the title unless it is mandatory.
Titles: Number should be given to the main headings and subtitles in the article.

Introduction: The purpose of the study and its original value, the previous studies, the research problem and how the presented study produced a solution, the innovation it brought to the literature, should be specified in this section. A raw literature summary should be avoided. SI (System International) units and abbreviations should be used in the article. When other abbreviations are used, they should be explained once in the first mention in the text.

Material and Method: If the study is experimental, the experimental methods used should be given in detail and descriptively. The method or methods used in the article should be written descriptively in a way that can be repeated by other researchers.

Findings and Discussion:
In this section, the data or findings obtained should be given. The results should be explained, and if necessary, they should be supported by tables and figures. The results should be discussed in a scientific framework, but unnecessary duplication should be avoided. In this section, rather than giving literature information, the results of the study should be focused on, while the similarities and differences of the results with the previous studies should be handled, and their possible reasons should be discussed. In this section, the contribution and importance of the obtained results to science should be included in a detailed manner.

Results and Evaluation: The main purpose and objectives of the study, the most important results obtained for the concerned goals, and general evaluations and recommendations should be presented in this section.
Highlights: They must be included in original research articles. The three most important results obtained the study should be summarized in this section. In writing, present tense should be used and each result should be summarized in no more than 85 characters. Except for original research articles, this section does not need to be included in the text.

Conflict of interest / conflict of interest statement: It is mandatory to declare the conflict of interest situation for all articles to be published in the journal. Even if the authors think that there is no conflict of interest, it must be declared in this section.

ORCID Information: In the submission of all articles, ORCID information must be provided separately for each author.

Acknowledgments: It should be as short as possible. Acknowledgment is usually made to institutions or individuals who provide financial support to the study or to experts who have reviewed and made suggestions before the article is sent to publication. The acknowledgment section is made before the references and under a separate heading.

References: Unpublished information should not be given as a source. (Examples of unpublished sources: articles that are being prepared or sent to broadcast, unpublished information or observations, information obtained by interviewing individuals, reports, lecture notes, seminars, etc.). However, completed and completed academic dissertations and articles with DOI numbers can be given as references. References should be given in alphabetical order at the end of the article (according to the surnames of the authors) by order number.
EndNote APA 6 format should be used in giving the references in the text and organizing the references section.

Attention should be paid to the information given below in giving open sources;

During the writing of the references, the names of the periodical journals should be written open and italic, without abbreviation. It should be cited in the American Psychological Association (APA) format.

Bibliography should be prepared in alphabetical order according to the surnames of the authors.

If more than one work is cited in the same parenthesis, the one to be written first in the bibliography is written first.
If there are many sources of the same author in the bibliography, the sources are written back to the old date. The sources with the same date are listed by letter. For example: 2000a, 2000b.

For authors with the same surname, the one with the first letter of his or her name to come first alphabetically is written first, even if the publication is older. For example,

Köker, E. (1998). Politikanın İletişimi İletişimin Politikası. Ankara: Vadi.
Köker, L. (2007). Hukuk Reformları Sürecinde Türkiye‟nin İnsan Hakları Sorunu. İnsan Hakları Haberciliği, (derl.) Sevda Alankuş, İstanbul: IPS Vakfı.
For books and reports in the bibliography, it should be written first where they were published and then the name of the bookstore, publishing house without specifying attachments "bookstore", "publishing house", "publication" etc.. For example:

Ankara: İmge

İstanbul: Metis

New York, NY: McGraw-Hill

Newbury Park, CA: Sage

London, UK: Routledge

Ankara: TÜBA

İstanbul: Konrad Adenauer Vakfı

 If there is a general reference in the text and a reference is made to the whole text (author's surname, year), it is sufficient to write, for example (Güleç, 2013).

 If a quote is taken from a certain page or related ideas are taken from a certain part, the source is written with the page as follows: (Köker, 1998, p. 42).

An author's works of the same date are written as follows: (Güleç, 2010a) and (Güleç, 2010b).

If the number of authors is between three and five, all names are written in the first reference, then it is sufficient to specify the first author only. For example, when the source is mentioned for the first time, it is written as (Güleç, Onsekizoğlu Bağcı & Bağcı, 2017), while it is written as (Güleç et al., 2017) in the following citations.

If a source with two authors is cited in the text, the names of both authors are specified each time. If a work with more than two authors is used for the first time, only the first author is specified in the following citations. For example, Şen, Bağcı, Güleç, and Mutlu (2012) stated that biological adhesion can be prevented by plasma surface modifications. (…) Şen et al. They claim that this method saves time compared to other methods (2012, p.5).

If the number of authors is six or more, only the first name is written while the others are abbreviated, even if the it is cited for the first time in the paper. For example, (Sever et al., 2010).

If the context in which the citation statement takes place clearly shows which source is included in the bibliography list, there is no need to write more specific information. For example: Baudino and Wyatt (2004) argue that “effective learning supports critical thinking and facilitates the direct use of critical concepts” (p.17).

If a reference is given to a source citing secondary sources, the original source is referenced. For example (for Sancar, 2009 as cited from Zizek). Sancar (2009) takes place in the source list with all his bibliographic information, and Zizek's source is not included.

If the primary source cited in the secondary source used in the text has never been read by the author of the article, then, for example, the problem with Zizek's view of ideology is indicated as (as cited from Zizek, Sancar, 2009) .

Information based on personal conversations made by e-mail, telephone, face-to-face or other forms are shown in the text, but not in the bibliography. For example: Ali Güleç stated that “the MAP technique is widely used in the food packaging industry” (Ali Güleç, personal communication, 29 March 2017).

Classical books are written as in the following example if the original date is known: (Marx, the history of the original work / the history of the book-article used)

When making a direct quotation from the original work, the extracted word / sentence (s) are indicated with three dots (…) in parentheses.

Other short and direct quotations in the text are written with double quotes. Double quotes cannot be included in double quotes.

Double quotation marks are used when the article used from a magazine or a book is indicated by its title in the text. For example: Ali Güleç's article (2006) "Modification of Food Contacting Surfaces by Plasma Polymerization Technique: Part I: Determination of Hydrophilicity, Hydrophobicity and Surface Free Energy by Contact Angle Method"

Quotations longer than 40 words in the text are written the text with single or frequent line spacing, in a font size smaller than the main text (10 or 11 points), without italics, without quotes.

For example: such reactions according to Güleç (2012),

(…) The first type of reactions are known as surface reactions. In these reactions, new functional groups are formed by cross-linking between substances such as argon, ammonia, carbon monoxide, fluorine, hydrogen, nitrogen, nitrogen dioxide in the gas phase and the species on the surface. The second type of reaction is known as plasma polymerization, plasma processes that form a polymeric film on the surface (p.297)

Abbreviations are given in parentheses when they are presented for the first time in the text, they are not taken in the next use. For example, as a result, in 1957, he had to apply to the International Monetary Fund (IMF) to meet the foreign debts. The IMF entered the Turkish economy as an important figure with this borrowing.

If an old reprinted source is used in the text, the slash (/) is used. For example: Freud (1923/1961) argued for the first time in his work that slips of the tongue in daily life are also a kind of expression of repressed representations in the subconscious.

The first letter in the sentence after the two points must be capitalized. For example: The author makes one point clear: None of the statements were adequately grounded.

 If citing a source that has no authors, a reference usage as shown in the bibliography and usually including part of the title is appropriate. For example: academics in the field of science in Turkey, social and humanities academics in the sciences, with more overseas scholarships have had the opportunity to complete their higher education ( "Academy Report on Turkey Sciences", 2005, p.20).

 If importing from a web document without a page number, the paragraph number must be specified. For example: Dursun argues that the story in the movie Avatar is not anti-imperialist or anti-US (Dursun, 2009, para.10)

Single author book
Abisel, N. (2006). Sessiz Sinema. Ankara: Deki.
Fogler, S. (2017). Temel Kimyasal Tepkime Mühendisliği. Satılmış Basan (Çev.). Ankara: Gazi.
Multi-author book
Abisel, N., Arslan, U.T., Behçetoğulları, P., Karadoğan, A., Öztürk, S.R. & Ulusay, N. (2005). Çok Tuhaf Çok Tanıdık. İstanbul: Metis.
Book with editor
Özbek, M. (Ed.) (2005). Kamusal Alan. İstanbul: Hil.

Chapter in book with editor
Kejanlıoğlu, B. (2005). Medya Çalışmalarında Kamusal Alan Kavramı. Meral Özbek (Ed.), Kamusal Alan içinde (s. 689-713). İstanbul: Hil.
Multiple editions book
Strunk, W. Jr. & White, E. B. (2000). The Elements of Style (4. Baskı). New York: Longman.
 Electronic printed book only
O'Keefe, E. (n.d.). Egoism & the cnsts in Western values. erişim http://www.onlineoriginals.com/showitem .asp litem I 135
 Electronic version of book
Freud, S. (1953). The method of interpreting dreams: An analysis of a specimen dream. J. Strachey (Ed. & Trans.), The standart edition of the complete psychological works of Sigmund Freud (Vol. 4, pp. 96-121). http://books.google.com/books (Özgün eser 1900 tarihlidir)
Shotton, M. A (1989). Computer addiction? A study of computer dependency [DX Reader version]. Retrieved from http://www.ebookstore.tandf.co.uk/html/index.asp
Schiraldi, G. R. (2001). The post-traumatic stress disorder sourcebook: A guide to healing, recovery, and growth [Adobe Digital Editions version]. doi: 1 0.1036/0071393722 7
Reference e utilized from electronic address
URL where the resource can be accessed is given. http://www.bianet.org/bianet/toplum/119375-avatar-in-sozde-solculugu-uzerine

Electronic articles: If available, the digitaj object identifier (DOI) number must be specified.
Von Ledebur, S. C. (2007). Optimizing knowledge transfer by new employees in companies. Knowledge Management Research & Practice. Advance online publication. doi: 1 0.1 057/palgrave.kmrp.8500141

Electronic newspaper articles
Çetin, Ö. (2010, 21 Ocak). Televizyon alışkanlıklarımız IPTV ile değişecek. www.hurriyet.com.tr

 Multi-volume studies
Pflanze, O. (1963-1990). Bismarc and the Development of Germany (Cilt 1-3). Princeton, NJ: Princeton University Press.
In text: (Pflanze, 1963-1990)

 Single volume use in multi-volume studies
Pflanze, O. (1990). The Period of Fortification, 1880-1898: Cilt 3. Bismarck and The Development of Germany. Princeton, NJ: Princeton University Press.

Reprint of an earlier edition
Smith, A. (1976). An inquiry into the nature and causes of the wealth of nations. E. Cannan (Ed.). Chicago: University of Chicago Press. (İlk baskı 1776).
In text:(Smith, 1776/1976)

Translated chapter from the book
References:
Weber, M. (1958). The Protestan Ethic and The Spirit of Capitalism. T. Parsons (Çev.). New York: Charles Scribner‟s Son. (İlk baskı. 1904-1905).
In text: (Weber, 1904-1905/1958)

 Report and technical articles
Gencel Bek, M. (1998). Mediscape Turkey 2000 (Report No. 2). Ankara: BAYAUM.

 Single author article from journal
Güleç, H. A. (2013). Immobilization of β-galactosidase from Kluyveromyces lactis onto polymeric membrane surfaces: Effect of surface characteristics. Colloids and Surfaces B: Biointerfaces, 104, 83-90.

 Multi-author article from journal
Sever, K., Sarikanat, M., Seki, Y., Gülec, H. A., Mutlu, M., & Tavman, İ. H. (2010). Improvement of interfacial adhesion of glass fiber/epoxy composite by using plasma polymerized glass fibers. The Journal of Adhesion, 86(9), 915-938.

Article from electronic journal
Huner, I. D., & Gulec, H. A. (2017). Determination of surface characteristic of atmospheric pressure plasma modified polymeric ultrafiltratıon membrane via contact angle measurements. The Online Journal of Science and Technology-January, 7(1).
(varsa doi numarası, yoksa URL verilir. URL örneği: http://www.trinstitute.org/ojpcr/5_1conway.htm Kaynağa ait sayfanın adresi (URL) ya da varsa sadece doi numarası yeterlidir.

 Editor text from unkonow author
Editorial: "What is a disaster" and why does this question matter? [Editorial•]. (2006). Journal of Contingencies and Crisis Management, 14, 1-2.

 Newspapers and journal articles whose author is unknown
The United States and the Americas: One History in Two Halves. (2003, 13 Aralık). Economist, 36.
Strong afterchocks continiue in California. (2003, 26 Aralık). New York Times [Ulusal Baskı.]. s.23.
Metin İçindeyse: (United States and the Americas, 2003) (Strong aftershock, 2003)

 Newspapers and journal articles whose author is known
Bruni, F. (2003, 26 Aralık). Pope pleads for end to terrorism and war. New York Times, s.21.

Promotional articles
Orr, H. A. (2003, 14 Ağustos). What‟s not in your genes. [Review of the book Nature via nurture: Genes, experience, and what makes us human]. New York Review of Books, 50, 38-40.

Unpublished thesis, posters and papers: the URL address is given to the end of the tag information.
Sarı, E. (2008). Kültür Kimlik ve Politika: Mardin’de Kültürler arasılık. (Unpublished doctoral thesis). Ankara Üniversitesi/Sosyal Bilimler Enstitüsü, Ankara.
Encyclopedias
Balkans: History. (1987). Encyclopaedia Britannica içinde (15. Baskı. Cilt. 14, s. 570- 588). Chicago: Encyclopaedia Britannica.
In text: (Balkans: History, 1987)

 Dictionaries
Gerrymander. (2003). Merriam-Webster’s collegiate dictionary (11. Baskı). Springfield, MA: Merriam-Webster‟s.
In text: (Gerrymander, 2003)

Meetings
Arroyo, Gloria Macapagal. (2003). A time for Prayer. Michael Schuman ile söyleşi. Time. 28 Temmuz 2003. Erişim Tarihi 13 Ocak 2004, http://www.times.com/time/nation/article/0,8599,471205,00.html

Movies
Huston, J. (Yönetmen/Senaryo Yazarı). (1941). Malta Şahini [Film]. U.S.: Warner.
Metin İçindeyse: (Malta Şahini, 1941)

Photographs
Adams, Ansel. (1927). Monolith, the face of Half Dome, Yosemite National Park [Fotoğraf]. Art Institute, Chicago.
Metin İçindeyse: (Adams, 1927)
 Footnotes: If possible, footnotes should be avoided, such notes should be given in the references section.

 Figures and Tables: Figures, tables, photographs and other documents should be given in the text by indicating their location. Displays such as photographs, pictures, drawings and graphics outside the schedule should be given as "Figure". Pictures, figures and graphics should be clear and suitable for offset printing technique. The place of each table and figure in the text should be specified. All tables and figures should be numbered consecutively throughout the article (Table 1, Figure 1), and should include a title and explanations. Tables and figures should be drawn taking into account the printed page sizes. The sequence numbers and titles of the figures are written at the bottom and those of the tables above. In order to ensure that the tables and figures are understood independently apart from the text of the article, the abbreviations used in all tables and figures must be explained just below the relevant table and figure.

Appendices: All appendices should be written on a separate page and numbered with Roman numerals.

Authors who publish their works in this journal have accepted the following conditions:
1) The author retains the copyright of the work and gives the first publication right to the journal. The work is licensed under the Creative Commons Attribution license, which allows the author to be specified and shared by others, provided that the first publication is made in this journal.

2) The author may make separate contractual arrangements for the distribution of the published version of the work in the journal without full authorization (for example, to be sent to an institutional database or to be published in a book).

3) Authors are encouraged to share their work on the internet (for example, in the corporate database or on their own websites) before submitting to the journal or while the submission process is in progress; this can lead to both fruitful exchanges and earlier and more citation of the work (see The Impact of Open Access).


MISCONDUCT EXAMINATIONS AND COMPLAINTS:
The journal's Editorial Board evaluates the complaints about the suspicion of misconduct and the complaints about any article published in the journal or in the process of being published. The editorial board abides by the guidelines of COPE (Committee on Publication Ethics) when evaluating the suspected fraud or complaint. During the suspicion or complaint process, an ombudsman who has no connection with the complaint parties is determined and a decision is made. Complaints can be made to the chief editor using tujes@trakya.edu.tr.
CHANGES AND WITHDRAWAL REQUEST AFTER BROADCAST:
After the publication of the article in the journal, change in author order, removing the author name, adding or withdrawing the article can be made by an application to tujes@trakya.edu.tr. Justification and evidence must be provided in the e-mail to be sent. The justifications and evidence presented are discussed and resolved by the Editorial Board. When the above-mentioned change and withdrawal requests are made, all the manuscripts to be sent to the journal are automatically rejected within the processing time.

Publication Ethics and Wrong Practice Reports


All studies submitted to Trakya University Journal of Engineering Sciences must consist of original articles. Authors are advised to adhere to the ethical directive (COPE Guidelines) published by the Committee on Publication Ethics (COPE). In addition, the obligation for the originality of articles must be ensured by authors and it is checked by the editorial board, with the use of Web-based iThenticate program, in order to protect the author and fulfil the responsibility of the journal. At this stage, not only the numerical result of the similarity is used, the citation methods used in the studies are also evaluated within the framework of universal ethical rules and a final decision is made on whether the article will continue to be examined scientifically in the journal.


Editorial Board and Editors' Responsibilities


Editorial board responsibilities and being able to make independent decisions:
All editors of Trakya University Journal of Engineering Sciences are independent in their evaluations and decisions in the journal. No external and / or internal factors can influence the decisions made. If the editors are subject to any positive and / or negative restrictions, they reserve the right to take legal action against those involved in the restriction. On the other hand, editors are responsible for their decisions in the journal. Editor in chief and assistant editors are responsible for journal content and timely publication.

Privacy and Conflict of Interest
Members of the editorial board of the journal are prohibited from sharing and using the submitted materials with third parties other than department editors, statistical editors, language editors, copy editors, design editors and, when necessary, ombudsman. If there is a conflict of interest / conflict in terms of cooperation or competition between an editor and the author or author's institution, another editorial board member is appointed to manage the evaluation process.

Publishing decisions
Editorial board members appoint at least two referee experts in the field and ensure the referee evaluation of the submitted articles. The editor-in-chief is responsible for the decision to publish an article, considering the importance of these concepts in the legal issues for articles, reviewer reports, plagiarism and copyright infringement for both researchers and readers. The Editor-in-Chief may decide directly to publish an article or create a discussion platform with other editors and referees for the final decision.


Responsibilities of Reviewers


Contribution to editorial decision:
It includes the process of referee evaluation of an article sent to the journal, checking its scientific content, scientific order and compliance with the journal's principles, presenting the referee opinion on the content of the article with an inappropriate structure and ensuring its compliance. The evaluation process not only enables referees to communicate their evaluations about the articles to the editors, but also provides the opportunity to improve the content of the articles.

Quickness:
If a referee appointed for the evaluation of an article is an expert in a different field of science than the content of the article, if referee is too far from the subject of the article, if there is a short period of time for evaluation, or if there is any conflict of interest, the relevant editor should be informed and notified by the referee for the request to withdraw from the evaluation process. If the content of the article fits the field of expertise of the appointed referee, he should complete the evaluation as soon as possible and send the evaluation report to the editor as soon as possible.

Privacy:
The referees assigned to evaluate the manuscripts confirm that the manuscripts are confidential documents and that they do not share any information about these documents with third parties other than the editors who participated in the evaluation. Reviewers continue to not share information even after manuscripts are accepted or rejected for publication.
Impartiality standards:
Referees should build their criticism on a scientific basis and use scientific evidence in their statements. All comments raised by the referees to improve the manuscript should be clear and direct, and should be written in a manner that is not offensive to the authors. Insulting statements should be avoided.
Suitability of cited sources:
Reviewers should identify the citations used without reference. Any statement, observation, conclusion or evidence used as citations from different sources in articles should be quoted in accordance with ethical rules. Reviewers should also make sure that the citations exist in the cited source (s).

Conflict of interest
If reviewers have any conflict of interest / conflict with the authors, the authors’ institutions, or one or more of the authors' interests, they should inform the assigned editor and ask them to withdraw from the evaluation process.

Authors' Responsibilities

Reporting standards:
Authors of original research articles should present and discuss study results appropriately. Since the methodological content of the articles should be reproducible, the authors should be clear in their statements and not deliberately report incorrect or incomplete data. Authors of review / review type articles are not recommended to write such articles unless they are experts on the subject they are examining, or in other words, if they do not have sufficient background.

Access and storage of data:
Authors may be asked to provide their Raw data when necessary (ethical considerations, etc.). Therefore, the raw data of the articles should be securely stored for presentation when required. The storage period of raw data should be at least 10 years following the publication process.

Originality and plagiarism:
Authors of articles submitted to the journal should ensure that their articles are original and that the citation methods in accordance with ethical principles are used for the citations made in the article.

Multiple, duplicate, redundant, or simultaneous article submissions
It is unethical to produce more than one publication with a similar scope on the same research. Authors should pay attention to such situations and should not submit the same article to different journals at the same time. If the editorial board notices the existence of a similar situation after the article has been published, the article may be withdrawn with the decision of the editor and the author (s) of the article will given a penalty for 1 year not to submit any article to the journal.

Authorship rights
Only the following persons should be included in manuscripts as the responsible author: i) researchers who contributed greatly to the concept, design, performance, data collection and / or analysis of a study, ii) researchers involved in the preparation or critical revision of the manuscripts, iii) researchers approving and submitting the final version of the manuscript. Contributors other than the above list (eg technical support, writing and editing aids, general contributions, etc.) should not be included in the list of authors, but their contributions should be included in the acknowledgment section.

Conflict of interest / conflict of interest statement
Authors should clearly declare any conflict or conflict of interest in their articles. In cases where there is no conflict of interest or conflict of interest regarding the subject of the articles, this statement must be included in the article. The most common types of conflict / conflict of interest are financial supports, education or other types of funds, personal or corporate relationships, and memberships.

Acknowledgement
All sources of financial support for studies (with grant or other reference numbers) must be reported.

Evaluation process
Authors are required to participate in the evaluation process and should cooperate in responding to raw data, evidence for any ethical approval, and editors' requests for copyright transfer form and their explanations. Authors should respond positively or negatively to revision suggestions that arise during the peer review process. Authors should make sure that they add their views to negative reactions of referees with their scientific evidence.
Basic mistakes in published articles
Authors should consult with the journal editor or publisher when they notice a material error or mistake in their published article. If the editor notices the error, it initiates the retraction process of the published articles.

Misappropriation Investigations and Complaints
The journal's Editorial Board evaluates the complaints about the suspicion of misconduct and the complaints about all kinds of articles published or in the process of being published in the journal. The editorial board abides by the guidelines of COPE (Committee on Publication Ethics) when evaluating the suspected fraud or complaint. During the suspicion or complaint process, an ombudsman who has no connection with the complaint parties is determined and a decision is made. Complaints can be made to the chief editor using tujes@trakya.edu.tr.

Post-Broadcast Modification and Withdrawal Requests

After the publication of the article in the journal, change in the author order, removing the author name, adding or withdrawing the article can be made by an application to tujes@trakya.edu.tr. Justification and evidence must be provided in the e-mail to be sent. Justifications and evidence presented are discussed and resolved by the Editorial Board. When the above-mentioned change and withdrawal requests are made, all manuscripts submitted by all authors to the journal are automatically rejected within the processing time.


Disclaimer
Editor-in-chief and editorial board members are not responsible for the opinions of the authors and the content of the manuscript. Authors are responsible for ethical originality and possible errors in their manuscripts. In addition, they are responsible for all errors that may occur during the page editing stage before the last reading (proofreading). On the other hand, errors that occur after the last reading review are the responsibility of the journal officials.

Open Access Statement

Articles which are published in Trakya University Journal of Engineering Sciences will be open-access.

Trakya University Journal of Engineering Sciences does not charge any fee for publication. The journal is not only free of any kind of submission and publication charge but also it allows free online access to published articles.

All articles published in TUJES is on the “Open Access” terms. All publications are published under the Creative Commons Attribution 4.0 Generic Licence (CC BY 4.0) (http://creativecommons.org/licenses/by/4.0/legalcode) which allows to copy and distribute the material in any medium or format and transform and build upon the material, including for any purpose (including commercial) without further permission or fees being required.

Other Indexes

Owner of the Journal

Ecology, Sustainability and Energy, Built Environment and Design, Materials and Technology in Architecture, Physical Environment Control, Building Science, Technologies and Systems, Quality Management in Construction and Environment, Building Physics

Editor-in-chief

Trakya Üniversitesi Makina Mühendisliği Bölümü Öğretim Üyesi.

Engineering, Mechanical Engineering, Material Design and Behaviors, Numerical Modelling and Mechanical Characterisation, Material Production Technologies

Vice Editor

Gökhan Koçyiğit
Asst. Prof. Dr. Gökhan KOÇYİĞİT TRAKYA ÜNİVERSİTESİ, MÜHENDİSLİK FAKÜLTESİ
Electrical Engineering, Electrical Circuits and Systems, Electrical Energy Transmission, Networks and Systems, High Voltage

Editorial Board

Default avatar
Prof. Dr. Regita BENDIKIENE Kaunas University of Technology

Principal investigator R.Bendikienė has been working in the field of ferrous, non-ferrous metals, wood, and polymers processing, testing and analysis, development and implementation of multifunctional coatings since 1994. In 1999, she defended her PhD thesis on “Digital Metallographic Evaluation of Carbide Phase Morphology”. 97 scientific articles are published so far, 58 of them in the journals indexed in the Web of Science with an impact factor, h13. In recent years, the main area of scientific interest has been researching the properties of metal alloys, the formation of high wear-resistant layers and coatings with exceptional properties, the application of welding technologies to form coatings with special properties, and mechanical tests. The results of scientific research have been presented at international and national conferences. The PI actively works with young scientists, and every year, with master’s degree students, she participates in the young researchers’ Conference “Industrial Engineering”, announcing the latest scientific achievements. She is the chair of the Technical Committee of the Lithuanian Standards Board; the Member of the Mechanical Engineering field PhD committee; the chairman of the International Conference on Materials Engineering and Modern Manufacturing organized by the Kaunas University of Technology, and a member of University Council. R. Bendikiene was a consultant of extern who successfully defended PhD thesis Research on Wood Milling Tool Wear and Evaluation of Milled Surface Quality in 2019; 5 scientific papers. From 2017 to 2019 she was a supervisor of a postdoctoral student; 9 scientific papers were published in Q1-Q2 journals in the area of recycling and remanufacturing of computer boards and electronic devices. At present, she supervises the work of last year’s doctoral student in the Mechanical Engineering field; the topic of the dissertation “Evaluation and validation of laser welding process of high-performance glass fiber-reinforced composite parts” and pays a lot of attention to developing the topics of the third-year doctoral student “Study of aluminium alloy behaviour during non-destructive joining process“. In the last five years, R. Bendikiene was four times the chairperson of the doctor's thesis defence council, and six times a member of the council. Dissertation topics are related to the application and research of various materials and technological processes, where the researcher has the most experience.
Over the years of scientific work, she has become an expert in these areas: formation of reinforced coatings, microalloying, modelling of the coating composition, evaluation and research on the wear of tools, processing of wood and wood products, microstructure analysis of various alloys, use of secondary raw materials for abrasion resistant coatings, circular economy principles in manufacturing and production, green and sustainable manufacturing, recycling and recovery of metals.

Development of Science, Technology and Engineering Education and Programs, Material Design and Behaviors, Tribology
Gökhan Koçyiğit
Asst. Prof. Dr. Gökhan KOÇYİĞİT TRAKYA ÜNİVERSİTESİ, MÜHENDİSLİK FAKÜLTESİ
Electrical Engineering, Electrical Circuits and Systems, Electrical Energy Transmission, Networks and Systems, High Voltage
Altan Mesut
Assoc. Prof. Dr. Altan MESUT TRAKYA ÜNİVERSİTESİ, MÜHENDİSLİK FAKÜLTESİ Web
Algorithms and Calculation Theory, Big Data, Data Mining and Knowledge Discovery, Database Systems, Programming Languages
Default avatar
Assoc. Prof. Dr. Ümit HÜNER KIRKLARELİ ÜNİVERSİTESİ
Composite and Hybrid Materials, Material Characterization
Default avatar
Assoc. Prof. Dr. Mirosław SZALA Lublin University of Technology
Material Design and Behaviors, Composite and Hybrid Materials, Material Characterization, Metals and Alloy Materials, Manufacturing Metallurgy , Manufacturing Processes and Technologies (Excl. Textiles)
Olcay Ekşi
Assoc. Prof. Dr. Olcay EKŞİ KIRKLARELİ ÜNİVERSİTESİ, MÜHENDİSLİK FAKÜLTESİ Web
Machine Design and Machine Equipment, Material Design and Behaviors, Numerical Modelling and Mechanical Characterisation, Composite and Hybrid Materials, Polymers and Plastics, CAD/CAM Systems, Manufacturing Processes and Technologies (Excl. Textiles), Additive Manufacturing, Food Packaging, Preservation and Processing
Emir Öztürk
Assoc. Prof. Dr. Emir ÖZTÜRK TRAKYA ÜNİVERSİTESİ, MÜHENDİSLİK FAKÜLTESİ, BİLGİSAYAR MÜHENDİSLİĞİ BÖLÜMÜ Web
Parallel and Distributed System, Deep Learning, Information Security and Cryptology, Artificial Intelligence, Programming Languages
Default avatar
Assoc. Prof. Aslı GÜNAY BULUTSUZ YILDIZ TECHNICAL UNIVERSITY, FACULTY OF ENGINEERING
Biomaterials in Biomedical Engineering, Material Design and Behaviors, Manufacturing Management
Industrial Product Design, Machine Design and Machine Equipment, CAD/CAM Systems, Agricultural Automatization

Make-up Editor

Gökhan Koçyiğit
Asst. Prof. Dr. Gökhan KOÇYİĞİT TRAKYA ÜNİVERSİTESİ, MÜHENDİSLİK FAKÜLTESİ
Electrical Engineering, Electrical Circuits and Systems, Electrical Energy Transmission, Networks and Systems, High Voltage

Grammar Editor

Default avatar
Assoc. Prof. Dr. Aslı ARABOĞLU Trakya Üniversitesi, Edebiyat Fakültesi
Translation and Interpretation Studies, Translation Studies, Children's Literature