Değerlendirme İlkeleri
1) Daha önce yayınlanmamış ya da yayınlanmak üzere başka bir dergide halen değerlendirmede olmayan ve her bir yazar tarafından onaylanan makaleler değerlendirilmek üzere kabul edilir.
2) Gönderilen ve ön kontrolü geçen makaleler Turnitin yazılımı kullanılarak intihal için taranır.
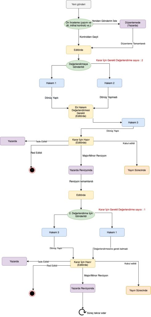
3) Turkish Academic Research Review, çift taraflı kör hakemlik süreci yürütür. Tüm çalışmalar öncelikle editör tarafından dergiye uygunluk açısından değerlendirilecektir. Uygun görülen makaleler, makalenin bilimsel kalitesini değerlendirmek için en az iki bağımsız uzman hakeme gönderilir.
4) Editörler, makaleleri, yazarların etnik kökeninden, cinsiyetinden, uyruğundan, dini inancından ve siyasi felsefesinden bağımsız olarak değerlendirir. Yayına gönderilen makalelerin adil bir şekilde çift taraflı kör hakem değerlendirmesinden geçmelerini sağlar.
5) Baş editör; yazarlar, editörler ve hakemler arasında çıkar çatışmasına izin vermez.
6) Yayın kurulu, makalelerin kabulü veya reddi ile ilgili nihai karardan sorumludur. Yayın kurulunun kararı kesindir.
7) Editörler, kendilerinin veya aile üyeleri veya meslektaşları tarafından yazılmış olan veya editörün ilgilendiği ürün veya hizmetlerle ilgili olan makaleler hakkındaki kararlara dahil olmazlar. Bu tür herhangi bir gönderi, derginin olağan prosedürlerinin tümüne tabidir.
Editöryal Kadronun Çalışmalarına Yönelik Hakem Süreci İlkeleri
Turkish Academic Research Review kendi editörleri tarafından yazılan editöryal yazılar ile analiz makaleleri, dış hakem değerlendirmesinden geçmez. Özgün araştırma makaleleri ise en az iki dış hakeme kör hakemlik kapsamında gönderilir. Bu süre boyunca o editörlerin rolleri askıya alınır.
Ön İnceleme ve İntihal Taraması
Çalışma; dergi yayın ilkelerine, akademik yazım kurallarına ve APA Atıf Sistemi’ne uygunluk açısından editör tarafından incelenir ve Turnitin programı kullanılarak intihal taramasından geçirilir. Ön inceleme en fazla 15 gün içinde tamamlanır.
Alan Editörü İncelemesi
Ön İnceleme ve İntihal Taraması aşamasından geçen çalışma, ilgili alan editörü tarafından problematik ve akademik dil-üslup açısından incelenir. Bu inceleme en fazla 15 gün içinde tamamlanır.
Hakem Süreci (Akademik Değerlendirme)
Alan editörünün incelemesinden geçen çalışma, konu ile ilgili doktora tezi, kitap veya makalesi bulunan en az iki dış hakemin değerlendirmesine sunulur. Hakem süreci, çift taraflı kör hakemlik uygulaması çerçevesinde gizlilik içinde yürütülür. Hakemin incelediği çalışma hakkındaki görüş ve kanaatini ya metin üzerinde belirtmesi ya da online hakem formu üzerinde en az 150 kelimelik bir açıklama ile gerekçelendirmesi talep edilir. Yazara, hakem görüşlerine katılmaması halinde itiraz ve görüşlerini savunma hakkı verilir. Alan editörü, yazar ve hakem arasında, gizliliği koruyarak karşılıklı iletişimi sağlar. Hakem raporlarının ikisi de olumlu ise çalışma, yayımlanmasının değerlendirilmesi teklifi ile Yayın Kurulu’na sunulur. İki hakemden birinin olumsuz kanaat belirmesi halinde çalışma, üçüncü bir hakeme gönderilir. Çalışmalar, en az iki hakemin olumlu kararı ile yayımlanabilir. Kitap ve sempozyum değerlendirmeleri ile doktora tez özetlerinin yayımına, en az iki iç hakemin (ilgili alan editörlerinin ve/veya yayın kurulu üyelerinin) değerlendirmesi sonucunda karar verilir.
Tashih Aşaması
Hakemlerin inceledikleri metinde tashih yapılmasını istemeleri halinde, ilgili raporlar yazara gönderilir ve çalışmasını tashih etmesi istenir. Yazar, Word programında “Değişiklikleri İzle” özelliği açık olacak şekilde tashihlerini yapar veya metinde değişiklikleri kırmızı renk ile belirtir. Tashih ettiği metni alan editörüne sunar.
Alan Editörü Kontrolü
Alan editörü, yazarın metinde kendisinden talep edilen düzeltmeleri yapıp yapmadığını kontrol eder.
Hakem Kontrolü
Tashih isteyen hakem, yazarın metinde kendisinden talep edilmiş düzeltmeleri yapıp yapmadığını kontrol eder.
Dil Kontrolü
Hakem sürecinden geçen çalışmalar, Dil Editörleri ve Baş Editör tarafından incelenir ve gerekli ise yazardan tashih istenir. Kontrol işlemi, en fazla 15 gün içinde tamamlanır.
Yayın Kurulu İncelemesi
Teknik, akademik ve dilsel incelemelerden geçen makaleler, Yayın Kurulu’nda incelenerek yayımlanıp yayımlanmayacağı ile yayımlanacaksa hangi sayıya dahil edileceği karara bağlanır. Kurul, oy çokluğu ile karar verir. Eşitlik olması durumunda karar editörün kararı yönünde verilir.
Dizgi ve Mizanpaj Aşaması
Yayın Kurulu tarafından yayımlanması kararlaştırılan çalışmaların dizgi ve mizanpajı yapılarak yayına hazır hale getirilir ve incelenmek üzere yazarına gönderilir. Bu aşama en fazla 15 gün sürer.
Ulusal ve Uluslararası İndekslere Veri Gönderimi
Yayımlanan sayıya ait veri ilgili indekslere 15 gün içinde iletilir.
