Peer Review Process

Our journal conducts a rigorous peer review process to ensure the reliability and quality of scientific studies. All studies submitted to our journal undergo a double-blind peer review by independent external reviewers (who have at least a PhD degree in the relevant field), excluding field editors and editorial board members. Articles are only published if they are found suitable for publication by at least two reviewers.

Evaluation Process and Timeline
  • The initial decision regarding the submission (preliminary evaluation result) is made within 7 days of receipt.
  • The peer review process typically takes 2-3 months.
  • In cases of additional revision requests, this period may be extended depending on the availability of reviewers.
  • The total acceptance decision takes approximately 4-5 months from initial submission to publication decision.
  • Accepted articles are published in the first issue following acceptance.

Our journal takes care to keep authors informed at every stage of the evaluation process.

The scientific and linguistic responsibilities of the articles published in our journal belong to the author(s). Our journal and its editorial board are not responsible for the content of the article. Readers can quote articles published in this journal by citing them. Our journal uses the Dergipark software to carry out all its operations. The use of this software is free. The stages of the evaluation process are carried out based on the detailed 18-step text scheme listed below.

Editorial flow of Mehmet Akif Ersoy University Journal of Education Faculty

33571


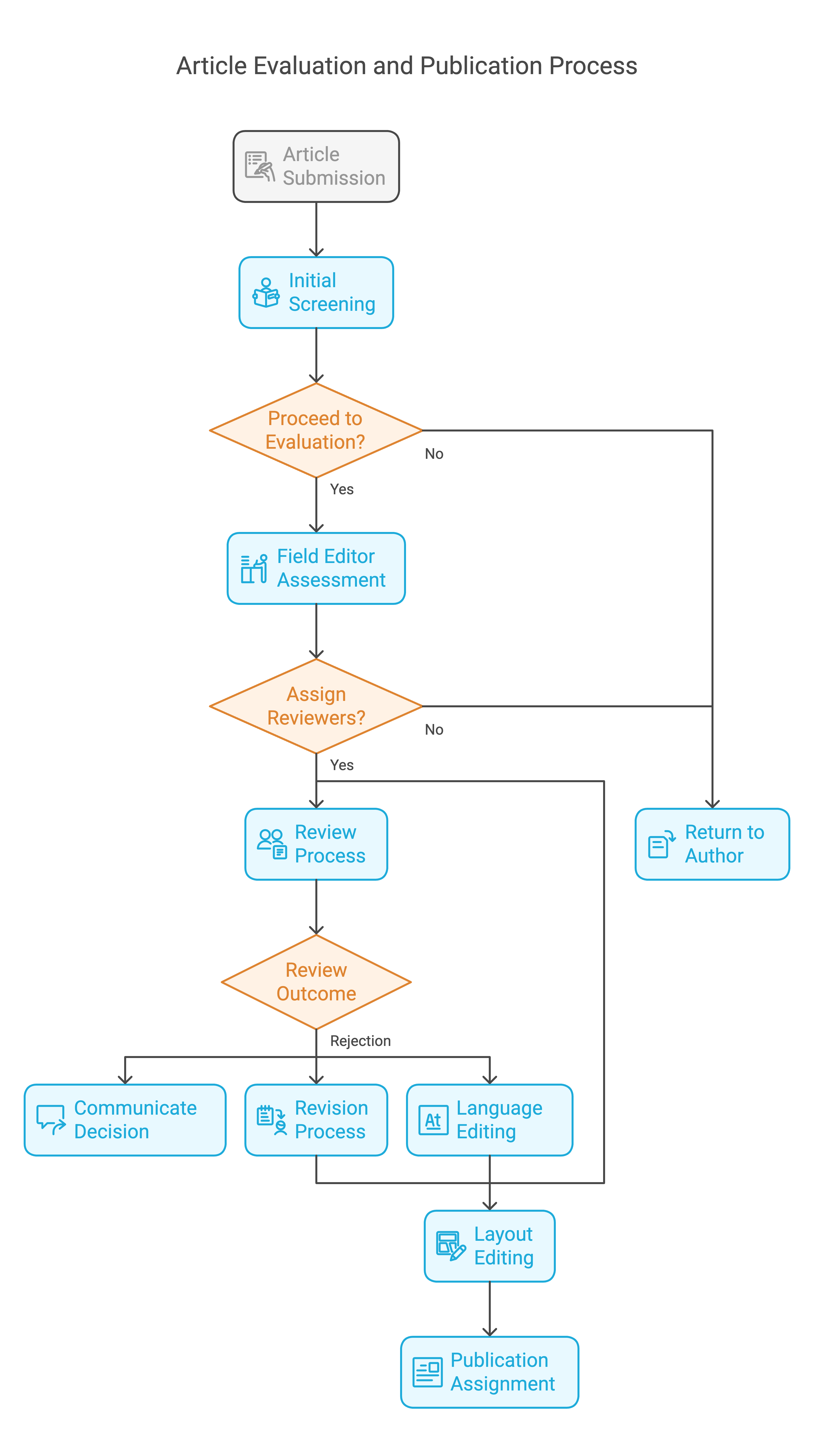
Evaluation Process Steps:

Step 1. The corresponding author submits the article through the Dergipark system.

Step 2. The Editor-in-Chief is assigned to the article in the Dergipark system.

Step 3. The Editor-in-Chief decides whether the article will be included in the evaluation process, after consulting with the field editor and the preliminary review editor. If the article is not suitable, proceed to Step 4. If the article is suitable, proceed to Step 5.

Step 4. The article is returned to the author(s) with a justified Editor's Rejection or Revision Decision.

Step 5. A field editor is assigned.

Step 6. The field editor re-examines the article in detail, conducting a comprehensive evaluation in terms of its scientific quality, methodology, literature review, layout, and structure. If the field editor does not find the article suitable for the evaluation process, proceed to Step 7. If suitable, proceed to Step 9.

Step 7. Unsuitable articles are forwarded to the Editor-in-Chief with the Field Editor's Rejection or Revision Request/Message.

Step 8. The article is returned to the author by the Editor-in-Chief with the Field Editor's justified Rejection or Revision decision.

Step 9. The field editor assigns at least two Independent and External reviewers (not editorial board members) to evaluate the article and initiates the review process.

Step 10. The reviewers assigned by the field editor conduct the evaluation process. When necessary (e.g., lack of reviewer response, conflicting evaluations), the field editor may assign additional reviewers or replace existing ones.

Step 11. If a rejection decision is made as a result of the reviewers' evaluation process (rejection by at least two reviewers), Step 12 is initiated. If a revision decision is made, proceed to Step 13. If an Acceptance Decision (acceptance decision by all reviewers) is reached, proceed to Step 14.

Step 12. The rejection decision and its rationale are communicated to the author(s), and the article is returned.

Step 13. The revision decision is communicated to the author by the relevant field editor or the Editor-in-Chief. The author uploads the revised article, a reviewer response form (containing responses to each reviewer's comments), and a file clearly showing the revisions (in track changes mode) to the system.

Author Response Form

Step 13a. The relevant field editor examines the files uploaded by the author in detail. In cases where reviewers want to see the corrections in the first round (usually in major revision decisions in the first round), the article is sent to the same reviewers again, and the process returns to Step 11.

Step 13b. In cases where re-examination by reviewers is not necessary (minor revisions), the field editor checks whether the necessary revisions have been made according to the first-round reviewer reports. If the revisions are found sufficient, proceed to Step 14; if insufficient, return to Step 13 for further revision.

Step 14. A Language Editor is assigned to the article. If the language is found unsuitable, proceed to Step 15; if suitable, proceed to Step 16.

Step 15. The article is sent to the author for corrections, and after the corrections are made and uploaded to the system, the process returns to Step 14, and the process in that step is repeated.

Step 16. A layout editor is assigned to the article, and if Layout corrections are found unsuitable, proceed to Step 17; otherwise, if the Layout editor finds the article suitable, proceed to Step 18.

Step 17. The article is sent to the author for layout corrections, and after the corrections are made and uploaded to the system, the process returns to Step 16, and the process in that step is repeated.

Step 18. The assignment of the article to the issue/volume is completed, and the publication process is finalized.

Important Notes

1. All submitted works must consider the general explanations in the "Author Guidelines," must not have been published before, and must not be submitted for publication elsewhere while under evaluation.

2. The evaluation process is entirely based on the double-blind peer review principle; authors do not know the identities of reviewers, and reviewers do not know the identities of authors.

3. The evaluation process of an article may take an average of 4-8 weeks, but this period may be extended depending on the response time of reviewers or revision requests.

4. The maximum period given to authors to complete revisions is 30 days. If this period is exceeded, the article will be considered as a new submission.

5. The Editor-in-Chief and Field Editors have the right to request additional reviewer opinions when deemed necessary.

Last Update Time: 3/18/25

Mehmet Akif Ersoy University Journal of Education Faculty

33574