Makale Değerlendirme Süreci

• Dergimizde hakemlerin ve yazarların birbirlerine karşı kimliklerinin gizli tutulduğu çift taraflı kör hakemlik sistemi kullanır. Bunun için hakem isimleri yayımlanmaz. Yazarlar ve hakemler, kimliklerinin gizli kalması için gayret göstermelidir. Bu amaçla sisteme dosya gönderen yazar, editör, hakem gibi kişilerin metin ve dosyalar ile ilgili aşağıdaki noktalara dikkat etmeleri gerekir. Yazarlar metinde adları ve kurumları geçen yerleri silmelidirler. Sayfa altı notları vb yan metinler dahil olmak üzere. Mikrosoft Word belgeleri saklanır iken dosya bilgileri içine kişisel bilgiler de yazılır. Bu nedenle ya bu kişisel bilgiler belge özelliklerinden bulunup silinmeli, ya da aşağıdaki sıra ile belge kişisel bilgi içermeyecek biçimde yeniden kaydedilmelidir.

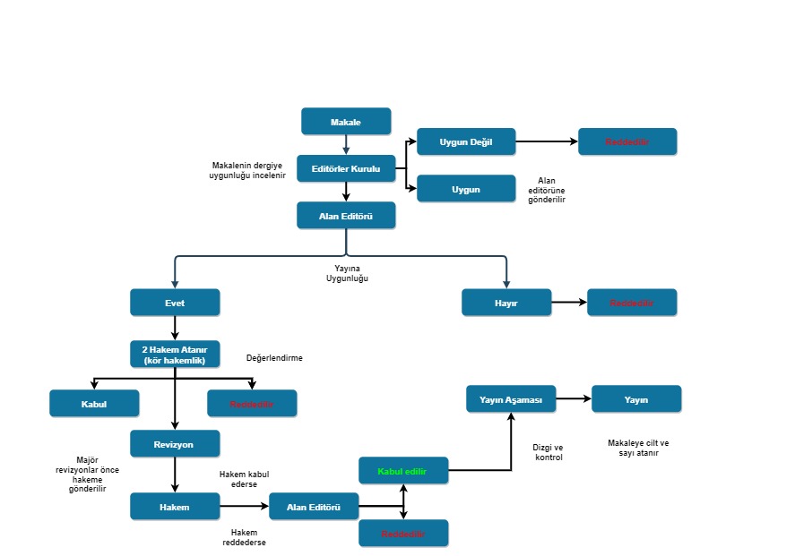
• Yayın Kurulu, dergiye gönderilen eserlerin öncelikle yayın ilkeleri ile dergi kapsamı, bilimsel içerik ve şekil açısından inceler.

• Ön incelemeden geçen eserler için Editör tarafından Alan Editörü atanır. Alan Editörü çalışmayı, değerlendirilmesi amacıyla en az en az 2 hakeme gönderir. 

• Eserin dergiye kabul edilebilmesi için 2 hakemden de olumlu değerlendirme alması gerekir. Gerektiği durumlarda 3. hakemden de değerlendirme sürecine katkı sağlaması istenebilir.

Makale Değerlendirme Süreci

24781

• Yayınlanmak üzere gönderilen makaleler ayrıca intihal tespitinde kullanılan özel bir program aracılığıyla makalelerin daha önce yayımlanmamış olduğu ve intihal içermediği teyit edilir.

• Kabul edilen eserin yayınlanma süreci, eserin alındığı tarihten itibaren 2-4 ay sürmektedir.

• Değerlendirme süreci tamamlanmış bir makale, yayın etiği kapsamına giren makul bir gerekçe gösterilmeksizin yazarı tarafından geri çekilemez, böyle bir talep olması durumunda ilgili makale ret işlemi ile sistemden çıkarılır.

• Dergiye makale gönderimi ücretsizdir. Yayına kabul edilen makaleden de hiç bir ücret talep edilmez.

• Akademik çalışmalardaki intihalleri tespit etmek amacıyla iThenticate - İntihali Engelleme Programı, IJISEF tarafından kullanılmaya başlamıştır. Program doğrudan akademik yayınların değerlendirilmesi ile ilgili kapsamlı bir akademik içeriğe sahiptir. iThenticate’e yüklenen her belge büyük bir veri tabanındaki belgelerle karşılaştırılmaktadır. Bu veri tabanı içinde 90.000’den fazla önemli gazete, dergi, süreli yayınlar ve kitapların yanı sıra tüm bunlara ek olarak 17 milyardan fazla web sayfası ve arşivi bulunmaktadır. iThenticate, 70.000’den fazla bilimsel dergiden gelen 30 milyon üzerindeki içeriğin ve 150’den fazla yayınevinden 86 milyon üzeri makalenin bulunduğu veri tabanlarını kontrol etmektedir. Yayıncı ortakları arasında CrossRef, Gale, Emerald, ABC-CLIO, SAGE Reference, Oxford University Press, IEEE, Elsevier, Nature Publishing, Ovid, Taylor&Francis, PubMed, Pearson, McGrawHill, Wiley ve EBSCO host gibi büyük yayınevleri bulunmaktadır.

• IJISEF'e makale gönderen yazarlar etik ihlal yapmadıklarını beyan etmiş sayılırlar. iThenticate programı aracılığıyla intihal yaptığı tespit edilen yazarların eserlerine dergilerimizde yer verilmez. Bu konuyla ilgili rapor yazara gönderilir.  

Son Güncelleme Zamanı: 25.08.2023

25855

IJISEF'te yayınlanan tüm makaleler Creative Commons Alıntı 4.0 Uluslararası Lisansı ile lisanslanmıştır. Bu lisans; yayınlanan tüm makaleleri, veri setlerini, grafik ve ekleri kaynak göstermek şartıyla veri madenciliği uygulamalarında, arama motorlarında, web sitelerinde, bloglarda ve diğer tüm platformlarda çoğaltma, paylaşma ve yayma hakkı tanır. Açık erişim disiplinler arası iletişimi kolaylaştıran, farklı disiplinlerin birbirleriyle çalışabilmesini teşvik eden bir yaklaşımdır.